Overview
When considering cannabis use, it’s important to understand how long it can stay in your system. This duration can vary significantly based on factors like how often you use it, your body composition, and your metabolism. For those who use cannabis infrequently, THC might clear from your system in just 1 to 3 days. However, if you’re a heavy user, it could remain detectable for over 30 days.
This information is crucial as it highlights how THC is metabolized and detected in different bodily fluids. Individual differences and usage patterns play a significant role in determining detection times. Have you ever wondered how your own habits might affect this? It’s essential to consider these factors when making informed choices about cannabis use.
We understand that navigating these topics can be challenging, but know that you’re not alone. Together, we can explore this subject further and empower you to make the best decisions for your health and well-being.
Introduction
Understanding how long THC from a single hit of a vape cart lingers in our bodies can feel like a complex puzzle. This intricacy is influenced by a myriad of factors unique to each of us. As THC—the primary psychoactive component in cannabis—interacts with our body’s metabolism, its duration in the system can vary dramatically. This variation depends on factors like:
- Usage frequency
- Body composition
- Hydration levels
For those of us navigating the realms of cannabis use—whether for recreational enjoyment or medicinal purposes—the question naturally arises: how can we accurately estimate the impact of just one hit on our bodies? This article delves into the intricacies of THC metabolism, providing insights that empower us to make informed choices and enhance our awareness of its implications on health and legal standing. Together, let’s explore this journey towards understanding.
Understand THC Metabolism and Its Impact on Duration in the Body
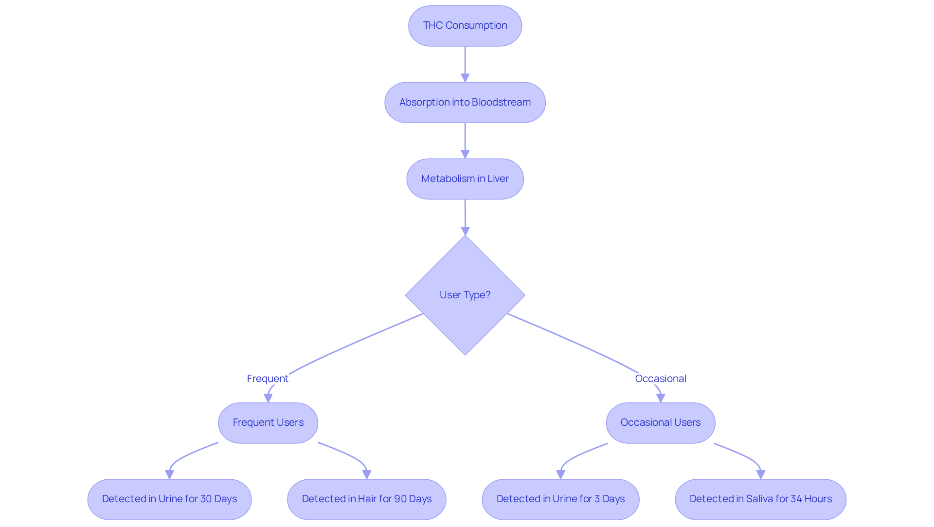
THC, or tetrahydrocannabinol, is the primary psychoactive compound in cannabis. When we consume THC, it is quickly absorbed into our bloodstream and spreads throughout our system. The liver plays a vital role in metabolizing THC into various metabolites, including 11-hydroxy-THC, which still has psychoactive properties. It’s important to note that the metabolism rate of THC can vary significantly from person to person. Factors such as genetics, liver function, body fat percentage, and overall health influence this variability. Understanding these differences is essential, as they directly affect how long will one hit of a cart stay in your system.
For instance, studies indicate that THC can be identified in urine for as long as 30 days for frequent users. In contrast, occasional users may eliminate it within roughly three days. Additionally, saliva tests can detect THC for up to 34 hours after consumption, while hair tests can identify THC metabolites for up to 90 days. This information is crucial for anyone navigating drug testing or considering marijuana use, especially in understanding how long will one hit of a cart stay in your system, as the implications of THC retention can impact both health and legal circumstances.
As Brooke Palladino, a Psychiatric Mental Health Nurse Practitioner, emphasizes, “Understanding how the system processes and retains THC is important for health and passing drug tests.” Together, we can explore these dynamics to make informed choices that support our well-being.
Identify Factors Affecting THC Detection Time in Your System
Several factors can significantly influence how long will one hit of a cart stay in your system, and understanding these factors can help you feel more informed and supported in your choices.
-
Frequency of Use: Have you considered how often you use cannabis? Regular users may retain THC for longer periods compared to occasional users. Infrequent users might clear THC in as little as 1-3 days, while chronic daily smokers can produce detectable levels of THC and its metabolites for up to 30 days after their last intake.
-
Body Composition: It’s important to know that THC is lipophilic, meaning it binds to fat cells. If you have a higher body fat percentage, you might hold onto THC for an extended period due to its accumulation in fatty tissues. This can lead to prolonged detection times, especially for those who use cannabis frequently.
-
Metabolism: How quickly does your body process substances? A faster metabolism can help eliminate THC more quickly. Factors like age, diet, and physical activity levels play a crucial role in determining metabolic rates, which influences how swiftly THC is processed and cleared from your system.
-
Hydration Levels: Staying well-hydrated is beneficial, as it can dilute urine and potentially affect the concentration of THC metabolites detected in drug tests. While hydration helps flush out metabolites, it’s important to remember that it doesn’t drastically speed up the removal of THC from fat cells.
-
Type of Drug Test: Are you aware that different testing methods have varying detection windows? Urine tests typically show the longest detection times, especially for chronic users, while blood tests can detect THC for only a few hours. Saliva tests may reveal THC for up to 72 hours, and hair tests can indicate use for several months.
Comprehending these factors is crucial for anyone navigating marijuana use. They can significantly affect how long will one hit of a cart stay in your system, along with the implications for drug testing. Together, we can explore these aspects to make informed choices that support your well-being.
Estimate THC Duration Based on Your Usage Patterns
To estimate how long THC will remain in your system, let’s consider some common usage patterns together:
- Infrequent Users: If you use marijuana rarely, perhaps just once a month, THC may be detectable in urine for up to 3 days. Research indicates that occasional users can often eliminate THC from their system in 10 or fewer days.
- Moderate Users: For those who consume cannabis several times a week, detection can vary from 5 to 10 days. This duration can change depending on your individual metabolism and physical composition.
- Regular Users: If you use cannabis daily, THC might be traceable for 10 to 30 days after your last use. Factors like body composition and metabolism play a significant role here. Since THC is fat-soluble, it can accumulate in fatty tissues, which is important to consider.
- Heavy Users: For individuals consuming cannabis multiple times a day, THC may remain in your system for over 30 days. In extreme cases, some reports suggest detection for up to 90 days. This longer presence is often due to the accumulation of THC over time.
It’s important to remember that hydration levels can influence THC concentrations in your body. Severe dehydration might lead to increased THC levels, which could affect drug test results. Additionally, engaging in exercise may cause a slight rise in THC levels as THC is released from fat cells during physical activity.
Detection times can also differ based on the method of drug testing. For instance, urine tests can detect THC for approximately 1 to 30 days after use, while blood tests typically identify THC for only a few hours. By reflecting on your usage frequency, hydration, exercise habits, and personal traits, you can gain insights into how long will one hit of a cart stay in your system. This knowledge can empower you to make informed choices about your marijuana consumption.
Utilize Tools and Resources for Tracking THC Metabolism
To effectively monitor THC metabolism and its effects on your body, we can explore some helpful tools and resources together:
-
Marijuana Tracking Apps: Applications like Tetragram and Strainprint allow you to log your marijuana consumption, track its effects, and monitor how long THC stays in your system. By using these apps, you can maintain an accurate record of effective strains and potencies, which enhances your understanding of your personal responses to cannabis.
-
Home Testing Kits: Products such as Easy@Home Marijuana Test Strips make it easy to check for THC metabolites in your urine. These kits provide a clearer picture of your current status and are designed for simplicity, allowing you to detect THC use over the past few days. This can be a practical option for those who use cannabis regularly.
-
Online Calculators: Websites offering THC detection calculators can help you estimate how long will one hit of a cart stay in your system based on your usage patterns, body composition, and the type of drug test you might encounter. These tools can help you anticipate your THC levels and plan accordingly.
-
Educational Resources: Leafy Mate offers a wealth of articles and guides on marijuana use, ensuring that you stay informed about the latest research and best practices for responsible consumption. This knowledge is essential for making informed choices about your marijuana use and understanding its implications for your health and lifestyle.
By leveraging these tools, you can gain valuable insights into your cannabis use and its effects. Together, we can empower you to make informed choices about your health.
Conclusion
Understanding how long THC from a vape cart remains in the body is essential for anyone considering cannabis use. This knowledge is especially important when thinking about health and legal implications. The duration THC stays in the system varies significantly based on individual factors, such as:
- Frequency of use
- Body composition
- Metabolism
- Hydration levels
- The type of drug test administered
By grasping these nuances, we can make informed decisions about our cannabis consumption.
Key insights reveal that:
- Infrequent users may eliminate THC within a few days
- Regular or heavy users could retain it for weeks or even months
Factors like body fat percentage and metabolic rate play a significant role in determining how long THC remains detectable. Utilizing tools such as marijuana tracking apps, home testing kits, and online calculators can help us monitor THC levels and understand our personal metabolism better.
Ultimately, being informed about THC detection times and the factors influencing them empowers us to navigate our cannabis use responsibly. Whether for personal health, legal considerations, or simply to stay informed, knowledge of THC metabolism is vital in making choices that align with our lifestyle and well-being. Together, let’s take the steps to ensure our cannabis use is safe and informed.
Frequently Asked Questions
What is THC and its primary function?
THC, or tetrahydrocannabinol, is the primary psychoactive compound in cannabis that is quickly absorbed into the bloodstream and spreads throughout the body.
How does the liver affect THC metabolism?
The liver metabolizes THC into various metabolites, including 11-hydroxy-THC, which retains psychoactive properties.
What factors influence THC metabolism rates?
Factors such as genetics, liver function, body fat percentage, and overall health significantly influence how quickly THC is metabolized in the body.
How long can THC be detected in urine?
THC can be identified in urine for as long as 30 days for frequent users, while occasional users may eliminate it within approximately three days.
What are the detection times for THC in other types of tests?
Saliva tests can detect THC for up to 34 hours after consumption, and hair tests can identify THC metabolites for up to 90 days.
Why is it important to understand THC retention in the body?
Understanding THC retention is crucial for navigating drug testing and making informed choices about marijuana use, as it can impact health and legal circumstances.
Get Your Medical Card
Connect with a licensed physician online in minutes






