Overview
Cannabis doesn’t technically “expire” in the way many might think, but it does gradually lose potency and quality over time. Factors like exposure to light, air, and moisture can significantly impact its effectiveness. It’s important to understand that while properly stored cannabis can remain effective for up to two years, it may lose a notable amount of THC strength—up to 41% after four years. This decline can lead to diminished effects, and if mold develops, potential health risks arise.
We want to emphasize the importance of proper storage and regular checks for any signs of deterioration. Have you ever wondered how you can best preserve your cannabis? Taking a few simple steps can make a big difference in maintaining its quality. Remember, we are in this together, and understanding how to care for your cannabis can help you make informed choices. Let’s prioritize safety and quality together.
Introduction
Understanding the longevity of cannabis is essential for all of us, whether you’re a casual user or a connoisseur. Many might think that marijuana simply spoils like food, but the truth is a bit more complex. Cannabis gradually loses its potency and quality over time, rather than becoming outright unsafe. This raises important questions:
- What are the signs of deterioration?
- How does consuming aged products affect us?
- What are the best practices for storage to keep our cannabis fresh?
As we explore these topics together, it becomes crucial to ensure that we can all enjoy an optimal experience with cannabis while navigating the complexities of its expiration.
Defining Cannabis Expiration: What Does It Mean for Weed to Go Bad?
An important topic that many may not fully understand is whether or not weed goes bad after its expiration. It refers to the gradual degradation of these products, which can impact their potency, flavor, and overall quality. Unlike perishable foods that spoil and become unsafe to consume, marijuana does not ‘expire’ in the traditional sense. Instead, it slowly loses its effectiveness and may develop undesirable characteristics over time.
When stored correctly, marijuana can remain effective for several months, and under optimal conditions, this duration may even extend to twenty-four months. However, after about six months, you might begin to notice a decline in aroma, taste, and psychoactive effects. For instance, studies indicate that marijuana loses roughly 16% of its THC strength after one year, with losses rising to 41% after four years. This degradation is influenced by factors such as light, air, and moisture, which can hasten the breakdown of cannabinoids and terpenes.
Understanding these dynamics is crucial for anyone looking to maximize their experience with marijuana and to address the question of whether weed goes bad to ensure safety. By employing proper storage techniques—such as using airtight containers and maintaining humidity levels between 59% and 63%—we can significantly prolong the life of our herb products. Together, we can preserve both their quality and effectiveness, ensuring that every experience is as enjoyable as possible.
Identifying Signs of Deterioration: How to Recognize Bad Weed
Identifying poor-quality weed requires careful observation of several key characteristics. Quality marijuana should display vibrant colors, a robust aroma, and a slightly sticky texture. Have you noticed any signs that make you wonder if weed does go bad? A musty or moldy smell, dull or brownish hues, and a dry, crumbly feel can all indicate issues regarding whether does weed go bad. If the marijuana seems excessively damp or spongy, it might suggest inadequate storage or contamination, which raises the concern of does weed go bad and can jeopardize safety. Remember, visible mold is a significant red flag, posing health risks and typically developing from the inside out, which leads to the question: does weed go bad? Additionally, the presence of human or animal hair can indicate potential contamination. Regularly checking these indicators is essential for ensuring that we consume only high-quality marijuana. As one connoisseur notes, ‘The aroma of the flower often matches its taste, which should be smooth and enjoyable.’ Furthermore, high-quality marijuana should produce light gray or white ash when burned, indicating proper curing and quality. By being vigilant about these signs, we can improve our overall satisfaction and avoid the pitfalls of low-quality products together.
Understanding the Effects: What Happens When You Use Expired Cannabis?
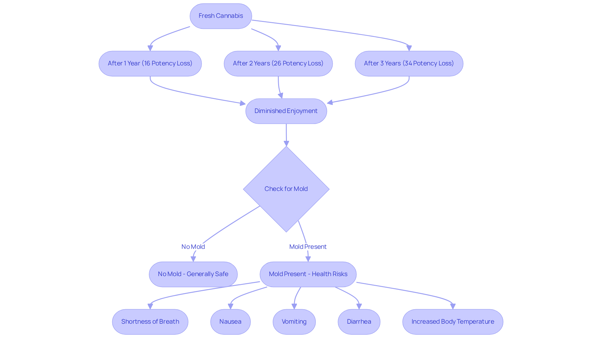
While using outdated marijuana may not seem to pose immediate health dangers, it leads to the question of does weed go bad and can significantly diminish your overall enjoyment. Did you know that as marijuana ages, it loses potency—up to 16% after one year, 26% after two years, and 34% after three years, which leads many to wonder, does weed go bad? This means you might miss out on the effects you’re hoping for. Moreover, the question of does weed go bad is relevant, as older marijuana can often have a harsher taste, leading to a less enjoyable smoking experience.
More importantly, if the plant has developed mold or bacteria, it raises concerns about does weed go bad and can pose serious health risks. This includes respiratory issues and other complications. For instance, consuming moldy marijuana can lead to symptoms like:
- Shortness of breath
- Nausea
- Vomiting
- Diarrhea
- Increased body temperature
Especially for those with weakened immune systems.
Therefore, while consuming aged marijuana is generally safe if there are no visible signs of mold, it’s crucial to check for mold before consumption to understand if weed goes bad. Together, let’s prioritize freshness to achieve optimal effects and ensure a pleasant experience. Your well-being matters, and making informed choices is essential.
Factors Influencing Cannabis Shelf Life: Storage and Handling Considerations
When it comes to preserving marijuana, several factors play a crucial role in determining when does weed go bad. Understanding these elements can help you keep your cannabis fresh and effective. Storage conditions, moisture levels, light exposure, and air circulation are all important considerations. Have you ever wondered how to maximize the freshness of your product?
To ensure your marijuana remains at its best, store it in a cool, dark place, ideally in airtight containers like glass jars. This simple step can make a significant difference. The optimal moisture level for preserving marijuana is between 59% and 63% relative moisture. Remember, high humidity can lead to mold growth, which poses health risks if consumed. On the other hand, low humidity can dry out the product, causing a loss of flavor and potency.
Light exposure is another critical factor. Keeping your cannabis away from direct sunlight is essential, as light can degrade cannabinoids. Be aware of signs of deterioration, including musty odors, discoloration, and a noticeable loss of potency, to understand if weed does go bad. Under suitable storage conditions, your marijuana can remain usable for up to two years!
By understanding these factors and implementing best practices, we can take proactive steps together to ensure our cannabis stays fresh and effective for as long as possible. Let’s make informed choices to enjoy our cannabis experience fully.
Conclusion
Understanding the nuances of cannabis expiration is essential for all of us who use marijuana. While weed doesn’t spoil like perishable foods, it does experience a gradual decline in potency, flavor, and overall quality over time. By recognizing that proper storage and handling can significantly extend the life of cannabis, we can ensure a more enjoyable and effective experience together.
Have you noticed changes in color, aroma, or texture? These signs of deterioration can indicate the quality of the marijuana we consume. It’s crucial to understand how factors like light, air, and moisture affect cannabis shelf life to maintain its potency. We must also be aware of the potential health risks associated with consuming moldy marijuana, reinforcing our need for vigilance when assessing cannabis quality.
Ultimately, prioritizing freshness and proper storage techniques not only enhances our enjoyment of cannabis but also safeguards our health. By adopting best practices for cannabis storage and being aware of the signs of deterioration, we can make informed choices that lead to a better overall experience. Embracing these insights can significantly impact the quality of our cannabis consumption, ensuring that every session is as satisfying and safe as possible.
Frequently Asked Questions
What does it mean for weed to go bad?
Weed does not “expire” in the traditional sense like perishable foods, but it gradually degrades over time, impacting its potency, flavor, and overall quality.
How long can marijuana remain effective when stored correctly?
When stored correctly, marijuana can remain effective for several months, and under optimal conditions, it may last up to twenty-four months.
What happens to marijuana after six months of storage?
After about six months, you may begin to notice a decline in aroma, taste, and psychoactive effects.
How much THC strength does marijuana lose over time?
Studies indicate that marijuana loses roughly 16% of its THC strength after one year and up to 41% after four years.
What factors influence the degradation of marijuana?
The degradation of marijuana is influenced by factors such as light, air, and moisture, which can hasten the breakdown of cannabinoids and terpenes.
What storage techniques can help prolong the life of marijuana?
Proper storage techniques include using airtight containers and maintaining humidity levels between 59% and 63%.
Get Your Medical Card
Connect with a licensed physician online in minutes







