Overview
This article serves as a comprehensive guide designed to help you successfully take a tolerance break from marijuana. Understanding the need for a break is crucial—have you noticed signs of increased tolerance? Planning your break effectively can make a significant difference. It’s important to manage withdrawal symptoms compassionately, and when the time comes to reintroduce cannabis, doing so mindfully can enhance your overall experience. Together, we can work towards maintaining a healthier relationship with marijuana.
Introduction
A tolerance break, or ‘T-break,’ is an important step for those of us who regularly consume marijuana. It allows our bodies to reset and recalibrate their sensitivity to THC. In this guide, we will explore essential steps for navigating a tolerance break successfully. We’ll discuss:
- When to take a pause
- How to manage withdrawal symptoms
- Best practices for reintroducing cannabis mindfully
Have you ever wondered what happens when the very substance meant to enhance your enjoyment starts to dull the experience? Understanding the signs that indicate a need for a break, along with strategies for a successful pause, can lead to a more fulfilling relationship with marijuana. Together, we can ensure that you maximize its benefits while minimizing potential risks.
Understand the Purpose of a Tolerance Break
A tolerance break, often called a ‘T-break,’ is a purposeful pause from marijuana use designed to help reduce the body’s sensitivity to THC. Have you ever noticed how regular marijuana use can lead to increased tolerance? This often means that users need to consume larger amounts to achieve the same effects. By taking a break, the endocannabinoid system has a chance to readjust, which can renew sensitivity to THC and improve the overall experience when marijuana is reintroduced. Understanding this is crucial for anyone looking to foster a healthy relationship with marijuana and fully leverage its benefits.
Health experts emphasize that taking tolerance breaks can significantly enhance the effectiveness of marijuana. This allows users to experience its effects with reduced doses, which can be a more mindful approach. For instance, Dr. Robert Page points out that while T-breaks can be beneficial, they may also carry risks, such as an increased chance of dangerous marijuana use and the severity of cannabis use disorder (CUD) if not approached carefully.
Real-world experiences show that many users who effectively implement a tolerance break report feeling more sensitive to THC, leading to a more enjoyable and productive experience upon resuming use. It’s important to recognize that a study found only 17% of participants indicated they had taken a T-break, highlighting its significance within the marijuana community. Together, we can explore the benefits of mindful use and support one another in making informed choices.
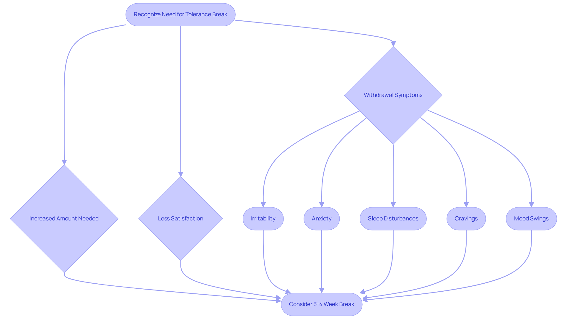
Recognize When to Take a Tolerance Break
There are several signs that may suggest it’s time for a pause. Have you noticed that you need larger amounts of marijuana to feel the same effects? Or perhaps your usual doses no longer bring you the satisfaction they once did? If so, it might be time to consider taking a break.
Research shows that regular marijuana users often develop heightened sensitivity, with many requiring more to achieve the same euphoria within just 2 to 4 weeks of daily use. Additionally, withdrawal symptoms such as:
- Irritability
- Anxiety
- Sleep disturbances
- Cravings
- Mood swings
can indicate that your body has built a resistance. Recognizing these signs is crucial; they represent the first step toward effectively managing your marijuana usage.
Specialists suggest that taking a tolerance break of 3-4 weeks can be beneficial for normalizing cannabinoid receptors and restoring sensitivity to the effects of cannabis. Together, we can take this important step towards a healthier relationship with marijuana.
Plan Your Tolerance Break Effectively
To effectively plan your tolerance break, consider aiming for a duration of 3-4 weeks, with at least 21 days being a common recommendation. This timeframe provides a tolerance break, allowing THC to clear from your system and giving your cannabinoid receptors a chance to reset. Did you know that cannabinoid receptors may begin to normalize within just two days of taking a tolerance break from marijuana use? Studies indicate that individuals who take a tolerance break and engage in alternative activities during their pauses are more likely to succeed.
Choosing a start date that aligns well with your schedule is crucial. Ideally, select a time when you can minimize stress and distractions. To help reduce temptation, think about removing cannabis-related items from your environment. Participating in different activities—like exercise, hobbies, or socializing—can significantly help sustain a positive mindset during your time off.
As Dr. Jennifer Snowden emphasizes, accepting acceptance as part of your relationship with cannabis is essential for long-term success. Together, we can navigate this journey toward a healthier relationship with cannabis, ensuring you feel supported every step of the way.
Manage Withdrawal Symptoms and Stay Positive
During a tolerance break, it’s common to experience withdrawal symptoms such as irritability, anxiety, or changes in appetite. These feelings typically begin within 1-2 days after you stop using. Have you considered how relaxation techniques, such as meditation, yoga, or deep breathing exercises, might fit into your daily routine? Staying hydrated and maintaining a balanced diet can also be beneficial in alleviating discomfort.
Surrounding yourself with supportive friends or family who understand your goals is important. Engage in activities that uplift your mood; this can make a significant difference. Keeping a journal to monitor your progress and emotions can serve as a motivational resource, reminding you of the advantages of your pause.
Mental health experts emphasize that sustaining a positive outlook is crucial during this time. Reflecting on personal development and the reasons for your pause can help reduce negative emotions. Additionally, exploring new hobbies or interests can provide a constructive distraction, making your transition smoother and more enjoyable.
It’s worth noting that:
- 34.4% of regular marijuana users experience three or more withdrawal symptoms.
- Psychological symptoms may last up to 5 weeks after quitting.
- For many, a three-day tolerance break is usually enough to reset sensitivity levels.
Together, we can navigate this journey with understanding and support.
Reintroduce Cannabis Mindfully After Your Break
Reintroducing marijuana after a tolerance break requires a thoughtful strategy. It’s essential to start with a lower dose than what you previously consumed, as your body will likely be more sensitive to THC. Studies suggest that beginning with doses of 2.5 mg or 5 mg can help you ease back into use without overwhelming your system. As marijuana educator Christine M. Lee wisely notes, ‘When taking a tolerance break, the length of time is, of course, up to you.’ Have you considered experimenting with various strains, including CBD-rich options, to discover the right balance for your needs?
It’s crucial to monitor your body’s reactions during this time. Withdrawal symptoms typically peak within the first week and can last for up to two weeks, so adjusting your consumption accordingly is key. This mindful approach not only helps preserve the benefits of your tolerance break but also encourages a more deliberate and enjoyable relationship with marijuana. Real-world examples from the T-Break Guide show that users who adopt this careful reintroduction often report a more positive experience. This reinforces the importance of being aware of how cannabis affects you after a break. Together, let’s explore this journey with care and intention.
Conclusion
Taking a tolerance break from marijuana can be a transformative step towards enhancing your overall experience and fostering a healthier relationship with cannabis. Have you recognized the signs that indicate a need for a pause? By doing so, you can effectively reset your tolerance levels and regain sensitivity to THC. This process allows for a more mindful approach to consumption and encourages you to reflect on your habits and the impact of cannabis on your life.
This article outlines essential steps for a successful tolerance break. Understanding its purpose is key, as is recognizing when to take one. Planning effectively, managing withdrawal symptoms, and mindfully reintroducing cannabis afterward are all important. By following these guidelines, you can navigate your breaks with intention, ensuring you emerge with a renewed appreciation for marijuana’s effects while minimizing the risk of dependency or increased tolerance.
Ultimately, embracing a tolerance break is more than just a pause; it’s an opportunity for personal growth and a chance to reassess your relationship with cannabis. By committing to this journey together, you can cultivate a more balanced and enjoyable experience, paving the way for informed and responsible consumption in the future. Are you ready to take this step towards a healthier you?
Frequently Asked Questions
What is a tolerance break (T-break) and why is it important?
A tolerance break, or T-break, is a purposeful pause from marijuana use aimed at reducing the body’s sensitivity to THC. It helps the endocannabinoid system readjust, renewing sensitivity to THC and improving the overall experience when marijuana is reintroduced.
How does regular marijuana use affect tolerance?
Regular marijuana use can lead to increased tolerance, meaning users may need to consume larger amounts to achieve the same effects. Taking a break can help reduce this tolerance.
What are the benefits of taking a tolerance break?
Taking a tolerance break can enhance the effectiveness of marijuana, allowing users to experience its effects with reduced doses. This mindful approach can lead to a more enjoyable and productive experience when marijuana use is resumed.
What signs indicate that it might be time to take a tolerance break?
Signs that suggest it’s time for a T-break include needing larger amounts of marijuana to feel the same effects, dissatisfaction with usual doses, irritability, anxiety, sleep disturbances, cravings, and mood swings.
How long should a tolerance break typically last?
Specialists suggest that a tolerance break of 3-4 weeks can be beneficial for normalizing cannabinoid receptors and restoring sensitivity to the effects of cannabis.
Are there any risks associated with taking a tolerance break?
While tolerance breaks can be beneficial, they may also carry risks such as an increased chance of dangerous marijuana use and severity of cannabis use disorder (CUD) if not approached carefully.
What percentage of marijuana users reportedly take tolerance breaks?
A study found that only 17% of participants indicated they had taken a tolerance break, highlighting its significance within the marijuana community.
Get Your Medical Card
Connect with a licensed physician online in minutes








