Overview
Smoking lavender can be a wonderfully relaxing experience for beginners, especially when you take the time to follow some essential steps for selection, preparation, and safety. It’s important to choose high-quality, organic lavender to ensure the best experience possible. Have you ever thought about how the right preparation techniques can enhance your enjoyment? Additionally, it’s crucial to be aware of potential health risks. Remember, moderation is key.
As you explore this calming practice, consider alternative consumption methods as well. These can not only enhance your experience but also prioritize your well-being. Together, we can make informed choices that support our health and relaxation. So, why not take a moment to reflect on how you can incorporate lavender into your routine safely and enjoyably? Your journey to relaxation can begin with just a few thoughtful steps.
Introduction
Lavender, a cherished herb known for its calming aroma and therapeutic benefits, has recently emerged as a popular choice among those seeking alternative smoking experiences. With its potential to alleviate stress, enhance mood, and improve sleep quality, smoking lavender presents a unique opportunity for relaxation enthusiasts. However, as with any herbal practice, questions about safety and preparation loom large.
How can we, as beginners, navigate the delicate balance between enjoyment and health when exploring this fragrant herb together? Let’s take this journey with care and understanding.
Understand Lavender: Properties and Benefits
Lavender (Lavandula) is a fragrant herb that many of us cherish for its calming and soothing properties. This is primarily due to its active compounds, linalool and linalyl acetate, which are associated with significant health benefits. Have you ever felt anxious or struggled to sleep? You’re not alone. A 2011 study found that 34 out of 67 middle-aged women with insomnia experienced notable improvements in sleep quality after just 12 weeks of aromatherapy.
Furthermore, lavender is often used in aromatherapy to help alleviate stress and enhance mood. Studies show that inhaling its scent can lead to reduced anxiety levels and an overall increase in well-being. For instance, a 2016 study suggested that inhaling lavender for four weeks could help prevent stress, anxiety, and depression after childbirth among 140 women. Isn’t it comforting to know that something so natural can offer support during challenging times?
Additionally, a 2010 study indicated that the scent of lavender improved sleep quality for 64 patients with ischemic heart disease in intensive care units. The soothing properties of this herb make smoking lavender an appealing option for those looking to enhance their smoking experience, whether enjoyed alone or blended with other plants or cannabis.
However, it’s essential to approach this herb with care. The NCCIH has cautioned that there is a lack of definitive research on lavender’s effectiveness, and there are potential safety concerns, especially for vulnerable populations. By understanding both the benefits and risks, we can appreciate lavender’s potential as a natural aid for relaxation and stress relief. Together, let’s explore how this beautiful herb might fit into our wellness journeys.
Prepare Lavender for Smoking: Selection and Preparation Steps
To prepare this wonderful herb for smoking lavender, start by choosing high-quality, organic flowers. It’s important to look for dried buds that are free from pesticides and chemicals, as using pesticide-free flowers is essential for a safe and enjoyable experience. Vladka, a pharmacist and herbalist, emphasizes the importance of embracing nature’s gifts, stating, “Assisting individuals in becoming foragers and home practitioners to prepare nutritious meals, healing solutions, and homemade beauty items with wild plants in their kitchen.”
Once you have your herb, gently break it apart into smaller pieces that are easier for smoking lavender; this can be achieved with a grinder or simply by hand. For a smoother smoke, consider smoking lavender in combination with other herbs like chamomile or mullein. Remember, it’s crucial to ensure that the herb is completely dry before smoking lavender, as any moisture can lead to a harsh experience.
Additionally, this herb is celebrated for its therapeutic properties, including its calming effects, making smoking lavender a beneficial choice for relaxation. Store your prepared herb in an airtight container to maintain its potency and flavor. By following these best practices, you can enhance your smoking lavender experience while promoting the use of sustainable, organic products. Together, let’s embrace the beauty of nature and make informed choices for our well-being.
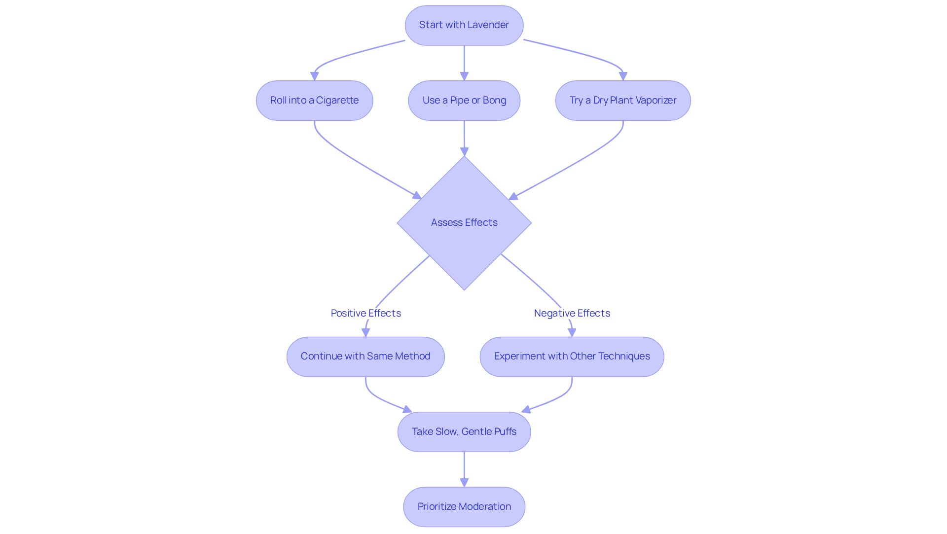
Smoke Lavender: Techniques and Methods
Exploring the enjoyment of this herb can be a delightful journey tailored to your preferences. For those just starting out, smoking lavender by rolling dried flowers into a cigarette or using a pipe or bong can be straightforward and accessible methods. If you’re seeking a more refined experience, consider using a dry plant vaporizer. This option allows you to savor the plant’s flavor without the harmful effects of combustion.
As a newcomer, starting with a small amount of smoking lavender is a wise choice. This approach enables you to assess its effects before blending it with other herbs or cannabis. When inhaling, remember to take slow, gentle puffs. This way, you can truly appreciate the flavor while minimizing any strain on your lungs.
Have you thought about experimenting with different techniques? Doing so can help you discover the method that suits you best. And always keep in mind that moderation is key. Smoking lavender or any other substance can pose risks to lung health over time, so let’s prioritize our well-being together.
Evaluate Safety: Risks and Precautions When Smoking Lavender
Inhaling this herb can create a unique sensation, but it’s important to recognize the potential dangers involved. Have you considered how inhaling any plant material might lead to lung irritation and respiratory issues? This makes moderation crucial for everyone. Those who may be sensitive to the flower could experience throat irritation or allergic reactions, especially if they have pre-existing respiratory conditions. The Environmental Protection Agency (EPA) advises that pregnant individuals avoid inhaling smoke, as it poses risks for both the expectant person and the fetus.
To minimize exposure to harmful chemicals, we encourage you to choose organic, food-grade herbs whenever possible. If you’re new to this practice, starting with small amounts can help you gauge your body’s response. A common ratio for combining cannabis and a floral herb is:
- 80% cannabis
- 20% of the herb
This combination may enhance your experience while reducing potential risks.
Ultimately, the safest approach might be to explore alternative consumption methods, such as lavender-infused teas or tinctures. This is especially important if you have concerns about the health implications of inhalation. Remember, while inhaling lavender is generally considered safe, smoking lavender can be hazardous and may lead to serious health conditions, including lung cancer. Together, let’s make informed choices for our well-being.
Conclusion
Smoking lavender offers a wonderful opportunity to delve into the calming and therapeutic qualities of this delightful herb. By understanding its benefits and approaching the smoking process mindfully, we can enhance our relaxation and well-being while enjoying a natural alternative to traditional smoking methods.
In this guide, we have outlined essential steps, from selecting high-quality lavender to preparing and smoking it safely. Key insights emphasize the importance of:
- Using organic flowers
- Exploring various techniques for smoking
- Recognizing potential risks associated with inhalation
It’s vital to practice moderation and mindfulness, encouraging you to experiment with different methods while prioritizing your health.
Ultimately, the journey into smoking lavender is not merely about the act itself; it’s about embracing a holistic approach to wellness. By making informed choices and considering alternative methods of consumption, we can enjoy the soothing effects of lavender while minimizing potential health risks. Whether you seek relaxation or wish to complement other herbs, smoking lavender can be a delightful addition to a mindful lifestyle. Together, let’s explore the calming embrace of lavender and its potential to enhance our well-being.
Frequently Asked Questions
What is lavender and what are its main properties?
Lavender (Lavandula) is a fragrant herb known for its calming and soothing properties, primarily due to its active compounds, linalool and linalyl acetate.
How can lavender help with sleep issues?
Lavender has been shown to improve sleep quality. A 2011 study found that 34 out of 67 middle-aged women with insomnia experienced notable improvements in sleep quality after 12 weeks of aromatherapy.
What are the benefits of lavender in aromatherapy?
Lavender is used in aromatherapy to alleviate stress and enhance mood. Studies indicate that inhaling lavender can reduce anxiety levels and improve overall well-being.
Are there any specific studies that highlight lavender’s effects on postpartum women?
Yes, a 2016 study suggested that inhaling lavender for four weeks could help prevent stress, anxiety, and depression after childbirth among 140 women.
Can lavender be beneficial for patients with heart disease?
A 2010 study indicated that the scent of lavender improved sleep quality for 64 patients with ischemic heart disease in intensive care units.
Is smoking lavender a safe practice?
Smoking lavender may enhance the smoking experience, but it should be approached with care, considering potential safety concerns and the need for more research.
Are there any safety concerns associated with lavender?
The NCCIH has cautioned that there is a lack of definitive research on lavender’s effectiveness and potential safety concerns, particularly for vulnerable populations.
Get Your Medical Card
Connect with a licensed physician online in minutes







