Overview
The article titled “10 Essential Tips for Successful Cannabis Pheno Hunting” offers nurturing guidance on how to effectively identify and cultivate desirable cannabis phenotypes. It highlights the importance of starting with high-quality, stable seeds, which lays a strong foundation for your journey. By following a systematic methodology throughout the pheno hunting process, you can ensure that you’re making informed choices that lead to success.
As you embark on this rewarding path, remember to engage in careful observation and cloning. These practices not only enhance your understanding but also contribute to maximizing the quality of your final product. We encourage you to embrace best practices that resonate with your goals and values.
Reflect on your experiences and needs as you navigate this process. What challenges have you faced? What successes have brought you joy? Together, we can foster a supportive community that shares knowledge and celebrates achievements in cannabis cultivation. Let’s explore these essential tips and take actionable steps towards becoming more informed and confident in your pheno hunting journey.
Introduction
The world of cannabis cultivation is as diverse as the strains themselves, and we understand that navigating the intricate process of pheno hunting can often feel daunting. As growers, you are seeking to uncover that perfect phenotype, and arming yourselves with knowledge and strategy is essential to enhance your chances of success.
What steps and considerations can transform this journey from overwhelming to rewarding? In this article, we will explore ten crucial tips that not only simplify the pheno hunting process but also highlight the importance of stable genetics, meticulous observation, and community resources.
Together, we can guide you toward your best harvest yet.
Leafy Mate: Your Go-To Resource for Cannabis Pheno Hunting
Leafy Mate is more than just a resource; it’s a vital companion for marijuana enthusiasts involved in pheno hunting. Have you ever felt overwhelmed by the choices available? With Leafy Mate’s intuitive interface, you can effortlessly access personalized recommendations for dispensaries and strains, along with a wealth of educational materials tailored just for you. By providing detailed insights into various marijuana strains, Leafy Mate empowers you with the knowledge needed to identify the best options for your pheno.
This dedication to informed decision-making not only supports you in your cultivation efforts but also nurtures a community of knowledgeable plant cultivators. Together, we can share experiences and grow in our understanding. Additionally, Leafy Mate offers improved access to medical marijuana resources, exclusive deals, and dependable support. Have you considered the advantages of acquiring a medical marijuana card? With these tools, you will be well-equipped to navigate the marijuana industry effectively.
Explore Leafy Mate today and discover how it can enhance your pheno. We’re here to support you every step of the way.
Stable vs. Unstable Cannabis Seeds: Key Considerations
Selecting stable marijuana seeds is crucial when beginning pheno hunting. These seeds produce offspring with predictable characteristics, ensuring uniformity in growth and quality. Did you know that research indicates approximately 70% of successful marijuana cultivation can be attributed to choosing stable and reliable genetics? Yet, it’s important to recognize that only 27% of US cannabis operators were profitable in 2024. This statistic highlights the challenges faced in the industry and underscores the significance of stable genetics for achieving profitability. In contrast, unstable grains can lead to plants exhibiting a wide variety of traits, complicating the pheno hunting process and potentially resulting in unsatisfactory yields.
Breeders emphasize the importance of sourcing seeds from reputable suppliers who are committed to genetic stability. For example, James Bean, a seasoned expert in marijuana genetics with direct relationships with over 80 breeders worldwide, highlights that ensuring genetic stability is essential for producing consistent, high-quality products that meet market demands. This focus on stable genetics not only increases the likelihood of identifying desirable phenotypes but also supports the overall success of plant cultivation.
Case studies further illustrate how plant stability affects cultivation outcomes. In North America, where the cannabis market secured the largest revenue share in 2024, cultivators have reported that using stable varieties significantly boosts their chances of achieving desired traits and robust plant health. Conversely, those utilizing unreliable plant varieties often face challenges such as erratic growth patterns and increased susceptibility to diseases. Additionally, environmental stressors can greatly impact genetic expression, complicating the growing process even further.
Ultimately, prioritizing stable cannabis genetics from trusted breeders can dramatically enhance your pheno experience. This leads to more successful cultivation and a higher quality end product. To improve your chances of success, always take the time to investigate and choose plant materials from trustworthy sources that prioritize genetic stability. Together, we can navigate this journey towards cultivating excellence.
Cannabis Pheno Hunting Methodology: Steps to Success
Successful pheno hunting is a journey that requires a systematic method, involving several crucial steps that we can take together:
-
Germinate multiple specimens from the same strain, ideally between 10 to 100, to maximize genetic diversity and enhance the chances of identifying unique phenotypes. As Mendo Dope wisely notes, “You can give 10 farmers the same genetic in seed form and they will all have something slightly different,” highlighting the importance of genetic variation.
-
Closely monitor vegetation growth, documenting critical traits such as height, leaf structure, and aroma characteristics. This detailed observation is essential for identifying exceptional flora early in their development.
-
Identify and label promising phenotypes as they appear, ensuring that each specimen is monitored for its unique characteristics.
-
Clone the best-performing plants to preserve their exceptional characteristics, allowing for consistent replication in future grows.
By adhering to this nurturing methodology, we can significantly enhance our chances of uncovering extraordinary pheno types that elevate our cultivation success. Moreover, selecting premium-quality plants from trustworthy breeders is vital, as highlighted in numerous case studies, ensuring a more dependable pheno. Together, let’s embrace this process and support each other in our cultivation endeavors.
Starting with Quality Cannabis Seeds: The First Step
The journey of pheno hunting starts with the careful selection of high-quality cannabis grains. It’s essential to choose plants from reputable breeders who are recognized for their stable genetics and a proven history of successful cultivars. By investing in high-quality planting materials, we significantly improve our chances of cultivating strong plants, ensuring that the preferred characteristics are more likely to emerge. This investment is not just a suggestion; it is a crucial first step in any successful pheno effort.
The significance of top-notch planting materials cannot be overstated. They directly influence the overall success of cannabis cultivation, making the choice of breeder a vital element in achieving optimal outcomes. Did you know that the feminized plant segment represented 48.9% of the market share in 2024? This statistic highlights the increasing demand for these high-quality varieties. As Pratik Shirsath observes, ‘Brand loyalty plays a significant role in the dominance of the feminized plant segment,’ emphasizing the importance of selecting reputable breeders.
Moreover, the marijuana seeds market is projected to expand at a CAGR of 17.20% from 2023 to 2030. This growth underscores the growing acknowledgment of the importance of quality seeds in our farming success. Together, let’s embrace the journey of pheno hunting with a commitment to quality, ensuring that we cultivate the finest pheno plants for our needs.
Gender Identification: Ensuring Successful Plant Development
Understanding gender identification is crucial for nurturing successful cannabis cultivation. Have you ever considered how male plants can impact the quality of your harvest? When male specimens pollinate females, they produce seeded buds that can compromise the overall quality of your crop. To ensure you’re cultivating the best possible plants, it’s essential to observe your crops closely for pre-flowers, which typically emerge around 4-6 weeks after germination.
Additionally, employing methods like DNA testing can significantly speed up the identification process. This proactive approach allows you to promptly remove male specimens, ensuring that your resources are focused on the healthy development of female plants. Together, we can create a thriving environment for your cannabis cultivation, leading to a more rewarding and fruitful experience.
Identifying Phenotypes: Recognizing Unique Plant Traits
Recognizing phenotypes in cannabis cultivation requires careful observation of each plant’s unique traits. Have you ever noticed how different plants can be? Key characteristics to watch for include:
- Growth patterns
- Leaf shape
- Bud density
- Aroma
By documenting these qualities, we can compare our crops effectively and choose those that best meet our goals. This systematic approach is vital for successful pheno hunting, helping us identify plants that exhibit the most promising characteristics. Research shows that using structured techniques for recognizing phenotypes can greatly improve our chances of identifying desirable traits, ultimately leading to better cultivation results. Together, let’s embrace this method and enhance our growing experience.
Harvesting, Drying, and Curing: Maximizing Quality
Choosing the right pheno is just the beginning of your journey; mastering the processes of harvesting, drying, and curing is essential for achieving the highest quality. Begin by gathering your plants at the perfect moment—typically when trichomes display a milky white appearance with hints of amber. This visual cue signifies peak potency and flavor potential, ensuring that you are on the right path.
After harvesting, it’s important to hang the buds upside down in a dark, cool space, ideally around 21°C with 50% relative humidity. Allow them to dry for about 2 to 7 days. This drying phase is crucial, as it reduces moisture content and prevents mold, safeguarding the cannabinoids and terpenes that contribute to the experience. Remember to monitor moisture levels daily; this attention to detail is key to achieving optimal drying conditions.
Once the drying process is complete, curing becomes your next vital step. Place the dried buds in airtight containers, such as glass jars, and store them in a cool, dark area. During the first week of curing, be sure to open the jars several times a day to release excess moisture and allow fresh air to circulate. This practice, often referred to as ‘burping,’ enhances both the flavor and potency of your cannabis.
According to expert Yousoon Baek, curing facilitates decarboxylation and boosts THC and CBN levels, further elevating the product’s potency. Curing can take several weeks, and extending this period can significantly enhance the overall quality, allowing flavors to develop fully and cannabinoids to stabilize. Additionally, consider using an oscillating fan for airflow to reduce the risk of bud rot. By following these best practices, you can ensure that your final product reflects the high quality of the selected pheno, ultimately leading to a more satisfying experience for everyone involved.
Picking Favorites and Cloning: Replicating Success
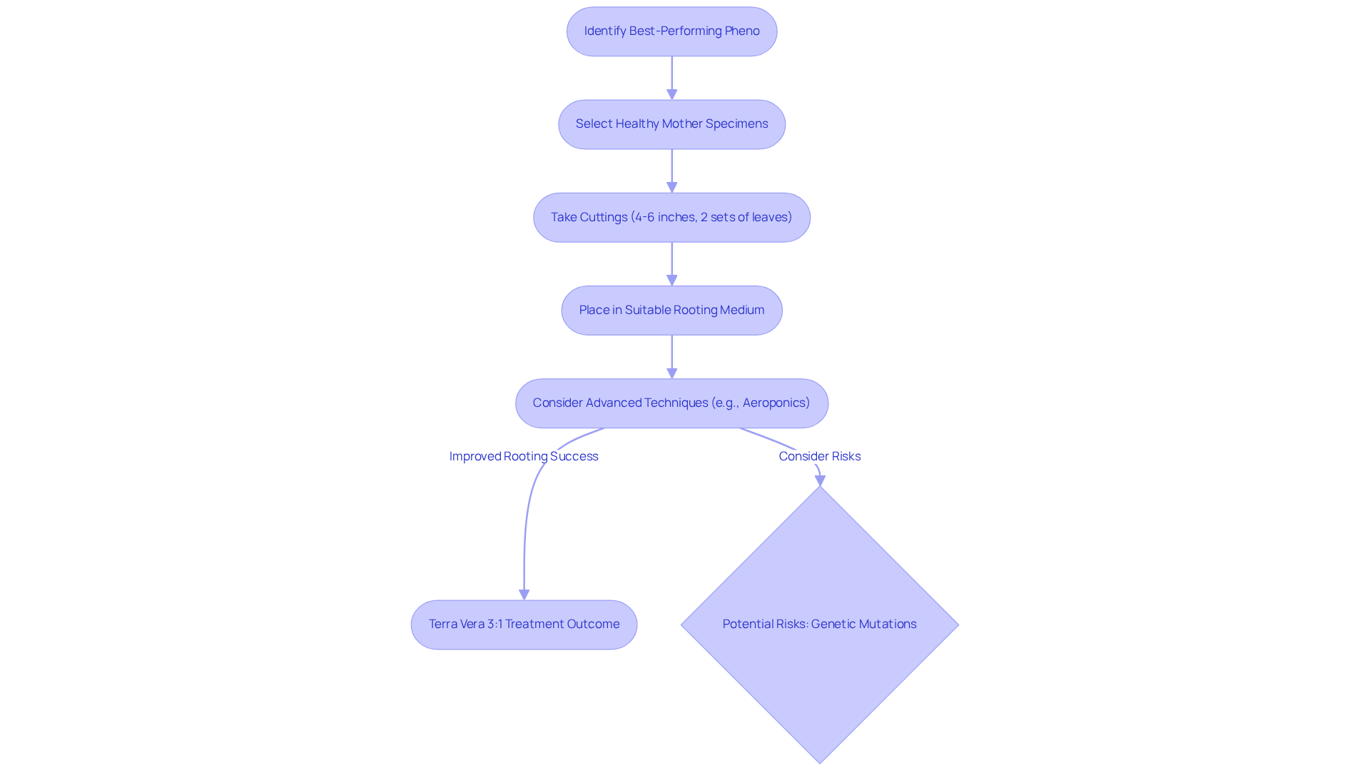
After identifying the best-performing pheno, it’s crucial for growers to select healthy mother specimens for cloning. This step is essential for ensuring successful cloning outcomes, as it allows for the preservation of desirable traits. By doing so, we can ensure that future crops maintain the same quality and characteristics that we value.
To clone effectively, consider taking cuttings from robust specimens during the vegetative stage, ideally measuring 4-6 inches and including at least two sets of leaves. These cuttings should then be placed in a suitable rooting medium that maintains optimal humidity and temperature conditions.
This practice not only saves time by bypassing the seed germination stage but also significantly enhances the overall quality of future harvests. Have you ever thought about how advanced techniques, such as aeroponics, can further improve rooting success rates? They allow for larger quantities of clones to be produced efficiently.
For instance, studies indicate that clones treated with specific nutrient solutions, like the Terra Vera 3:1 nutrient treatment, exhibit a notable increase in biomass, averaging 22 grams more than those grown under standard conditions. Interestingly, while the control treatment had a mortality rate of 1%, the Terra Vera treatment had a mortality rate of 4%, highlighting the effectiveness of these methods.
By implementing these successful cloning techniques, we can ensure that we replicate the best traits of our chosen pheno, ultimately leading to more reliable and productive harvests. As specialists in the area emphasize, choosing the appropriate mother specimens and employing efficient cloning techniques are crucial for maintaining high standards in marijuana production.
However, it’s also important to be aware of the potential risks of genetic mutations over time, which can impact the consistency and quality of cloned vegetation. Together, let’s take these steps to nurture our crops and support each other in this journey.
High-Quality Cannabis Cultivation: Best Practices
To cultivate high-quality marijuana, we must embrace best practices throughout the entire process. Are you aware of the optimal environmental conditions that can make a difference? It’s important to maintain the right temperature, humidity, and light levels for your plants. Regular monitoring for pests and diseases is essential—after all, we want to ensure our plants thrive.
Using organic nutrients and sustainable growing techniques can truly enhance the quality of your final product. By doing this, we can reflect the hard work of our harvest in pheno hunting. Together, let’s commit to these practices and nurture our plants with care, ensuring the best possible outcomes for our efforts.
Additional Resources for Cannabis Pheno Hunters: Expanding Your Knowledge
For those eager to deepen their understanding of marijuana pheno, a wealth of resources awaits you. Have you ever found yourself searching for insights and experiences? Online forums and educational sites serve as excellent venues for sharing knowledge. Additionally, books on plant growing offer comprehensive information that can truly enhance your journey. Notably, Leafy Mate features a range of articles and guides that explore techniques and best practices for pheno hunting. These resources equip growers with the essential tools they need to succeed.
In 2025, several highly recommended books on marijuana farming have emerged, providing expert opinions and practical advice tailored to both novice and experienced growers. Engaging with these educational materials not only enhances your cultivation skills but also fosters a deeper understanding of the nuances involved in recognizing and nurturing outstanding pheno. Isn’t it exciting to think about the possibilities?
Moreover, by participating in community discussions and utilizing these resources, you can significantly improve your chances of cultivating standout cannabis strains. Together, we can rely on Leafy Mate as a trusted guide in your cannabis journey. So why not explore these resources today and take the next step towards becoming a more informed grower?
Conclusion
In our journey towards successful cannabis pheno hunting, understanding the nuances of cultivation is essential. It all begins with quality seed selection, where stable genetics play a pivotal role in ensuring consistent and desirable outcomes. By employing systematic methodologies and paying attention to critical factors such as gender identification and phenotype recognition, we can significantly enhance our chances of uncovering exceptional plants that meet our specific goals.
Throughout this discussion, we’ve explored key strategies like:
- Germinating multiple specimens
- Closely monitoring growth traits
- Implementing effective harvesting and curing techniques
The importance of utilizing reliable resources, like Leafy Mate, cannot be overstated; they provide invaluable insights and support for growers at every stage of their journey. Moreover, embracing best practices in sustainable cultivation and engaging with our community empowers us to refine our techniques and achieve higher quality results.
Ultimately, embracing the art of pheno hunting is not just about immediate rewards; it’s about fostering a deeper connection with the cultivation process. By committing to quality, sharing knowledge, and learning from one another, we can elevate our craft and contribute to a thriving community. As the cannabis industry continues to evolve, staying informed and adaptable will be key to our long-term success. Let’s explore the available resources together and embark on this rewarding journey towards cultivating excellence in cannabis.
Frequently Asked Questions
What is Leafy Mate and how does it assist cannabis enthusiasts in pheno hunting?
Leafy Mate is a resource designed for marijuana enthusiasts involved in pheno hunting. It offers personalized recommendations for dispensaries and strains, along with educational materials to help users make informed decisions about their cultivation efforts.
Why is selecting stable cannabis seeds important for pheno hunting?
Selecting stable cannabis seeds is crucial because they produce offspring with predictable characteristics, ensuring uniformity in growth and quality. This stability is linked to higher chances of successful cultivation and profitability.
What challenges do cultivators face when using unstable cannabis seeds?
Unstable cannabis seeds can lead to plants with a wide variety of traits, complicating the pheno hunting process and potentially resulting in unsatisfactory yields, erratic growth patterns, and increased susceptibility to diseases.
How can breeders ensure genetic stability in cannabis seeds?
Breeders can ensure genetic stability by sourcing seeds from reputable suppliers who prioritize genetic reliability. This approach increases the likelihood of producing consistent, high-quality products.
What are the key steps in a successful pheno hunting methodology?
The key steps include germinating multiple specimens from the same strain, closely monitoring their growth, identifying and labeling promising phenotypes, and cloning the best-performing plants for future cultivation.
How does Leafy Mate enhance the pheno hunting experience?
Leafy Mate enhances the pheno hunting experience by providing access to medical marijuana resources, exclusive deals, and dependable support, as well as facilitating informed decision-making in the cannabis industry.
What is the significance of monitoring plant traits during pheno hunting?
Monitoring plant traits such as height, leaf structure, and aroma characteristics is essential for identifying exceptional plants early in their development, which can lead to better cultivation outcomes.
How does environmental stress affect cannabis genetics?
Environmental stressors can impact genetic expression, complicating the growing process and potentially leading to inconsistent results in plant characteristics and health.
Get Your Medical Card
Connect with a licensed physician online in minutes












