Overview
The Chocolope strain is a sativa-dominant cannabis variety that delights with its rich chocolate flavor and uplifting effects. This makes it a beloved choice for many, whether for recreational enjoyment or therapeutic relief. Have you ever wondered about the origins of such a unique strain? Chocolope comes from the delightful Chocolate Thai and Cannalope Haze, bringing together the best of both worlds.
Its mood-enhancing benefits are significant, providing a sense of joy and relaxation. This strain appeals to those seeking a brighter perspective, especially during challenging times. However, it’s important to note that growing Chocolope can present some challenges, which may require patience and care. Together, we can appreciate the multifaceted appeal of this strain and its importance within the cannabis community.
If you’re curious about exploring Chocolope further, consider how it might fit into your own journey. We invite you to learn more and discover the potential benefits it may offer you. Let’s embrace this opportunity to connect with the rich world of cannabis together.
Introduction
The chocolope strain truly shines in the cannabis world, cherished for its delightful chocolate flavor and uplifting effects that resonate with both recreational and medicinal users. This sativa-dominant variety, a harmonious blend of Chocolate Thai and Cannalope Haze, offers a unique experience that not only lifts the mood but also reflects the innovative spirit of modern cannabis breeding.
As its popularity continues to grow, we may find ourselves wondering:
- What makes chocolope such a beloved choice?
- What challenges do growers face in nurturing this exceptional strain?
Together, let’s explore these questions and discover the journey of chocolope.
Define the Chocolope Strain: Characteristics and Significance
The chocolope strain is a sativa-dominant cannabis variety that is truly a delight, known for its rich chocolate flavor and uplifting effects. The chocolope strain is a wonderful blend of traditional Chocolate Thai and Cannalope Haze, offering a unique profile that appeals to both recreational and therapeutic users alike. The strain features dense, elongated buds adorned with a frosty layer of trichomes, enhancing its visual charm. Many users cherish the euphoric and energetic high provided by the chocolope strain, making it an excellent choice for daytime enjoyment.
As we look ahead to 2025, this cannabis variety continues to flourish in popularity. Statistics reveal that sativa-dominant strains like this one are favored for their mood-enhancing benefits, with up to 40% of users reporting significant improvements in their mood. However, its significance transcends flavor and effects; this strain represents a remarkable milestone in marijuana breeding, showcasing the creativity and innovation that drive our industry forward.
Not only does this strain exemplify the evolution of marijuana cultivation, but it also serves as a therapeutic option for individuals dealing with anxiety and chronic pain. It reinforces its status as a versatile and valuable strain within the marijuana community. Together, let’s explore how this remarkable variety can enhance your experience and well-being, inviting you to discover its many benefits.
Trace the Origins of Chocolope: Genetics and History
The origins of the chocolope strain can be traced back to the 1980s, a time when dedicated breeders sought to combine the finest traits of Chocolate Thai and Cannalope Haze. Chocolate Thai, celebrated for its earthy and sweet flavors, has long held a cherished place in the marijuana community. In contrast, Cannalope Haze is known for its uplifting and cerebral effects. This thoughtful merging of characteristics led to the creation of the chocolope strain, which quickly became beloved for its unique flavor profile and potent effects, often showcasing THC levels that exceed 20%.
Over the years, the enhancements made to the chocolope strain through selective breeding by DNA Genetics have further solidified its place among enthusiasts. This evolution mirrors a broader trend in cannabis cultivation that values flavor and unique sensory experiences. In fact, 32% of growers have reported an increase in acquiring new genetics as rooted plants, highlighting a collective shift towards flavor-focused breeding practices.
As we explore this journey together, consider how these developments in cannabis can enrich your experiences. What flavors resonate with you? Let’s continue to embrace the beauty of this evolving community, fostering a deeper connection to the plants we cherish.
Examine the Effects of Chocolope: Benefits and Experiences
This strain is celebrated for its uplifting and euphoric effects, making it an ideal choice for those seeking relief from stress, anxiety, and depression. Many users share experiences of a clear-headed high that enhances creativity and focus, which is particularly beneficial for daytime activities or social gatherings. Its energizing properties also help combat fatigue, providing a natural boost without the jitteriness often associated with other strains. For medical patients, this strain may effectively ease symptoms of chronic pain and migraines, thanks to its balanced cannabinoid profile. Overall, its versatile effects contribute to its reputation as a valuable option for both recreational and medicinal users.
Alongside other varieties, such as Durban Poison, Green Crack, and Super Lemon Haze, this strain is also recognized for its creativity-boosting qualities. Research indicates that the chocolope strain can significantly impact anxiety and depression. Many individuals report enhanced mood and decreased anxiety levels after consumption. This aligns with findings suggesting that cannabis can provide temporary relief from anxiety symptoms, although individual responses may vary.
Real-world experiences emphasize the advantages of this product, with numerous users noting its ability to promote a sense of tranquility and wellness. Testimonials frequently highlight how this strain helps manage everyday stressors, making it a favored choice among those looking to improve their mental well-being. Additionally, for those seeking to enhance creativity, combining a specific chocolate-flavored strain with edibles can open new avenues of inspiration, helping to overcome creative obstacles and generate fresh ideas. As we continue to explore cannabis for its therapeutic potential, the chocolope strain stands out as a variety that not only uplifts but also helps users manage the complexities of anxiety and depression. Furthermore, exploring topical CBD products and tinctures can provide additional benefits, enhancing overall wellness and relaxation.
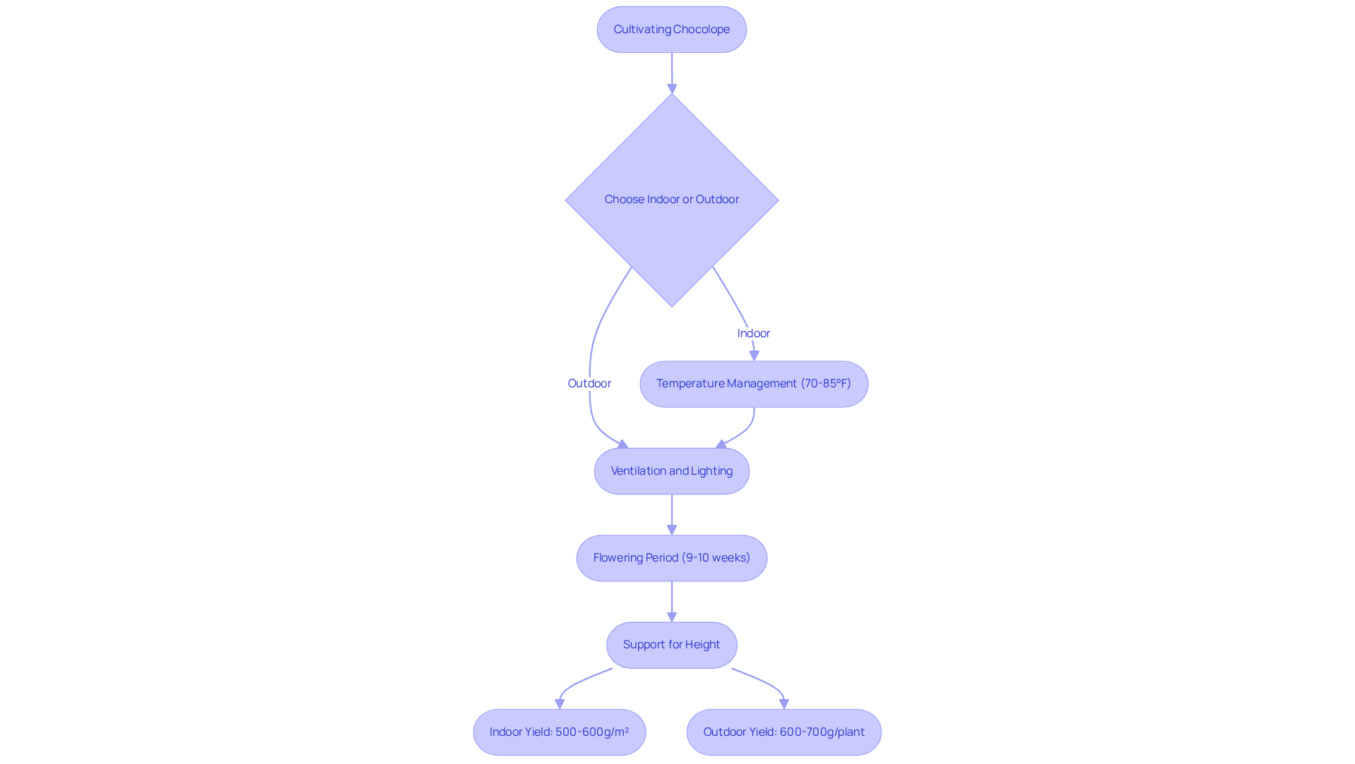
Outline Growing Requirements for Chocolope: Tips and Challenges
Cultivating this strain can be a fulfilling endeavor, and we understand that it requires careful attention to its unique growing conditions. This strain thrives in warm, sunny climates, ideally with temperatures ranging from 70 to 85°F (21 to 29°C). Whether you choose to cultivate indoors or outdoors, it’s essential to prioritize adequate ventilation and lighting to optimize your yield. The flowering period typically spans 9 to 10 weeks, and due to its tall stature, you may need to provide support during this phase to prevent any breakage.
One of the primary challenges in cultivating the chocolope strain is managing its height, which can complicate space management. Additionally, maintaining adequate nutrient levels is crucial, as this variety is sensitive to over-fertilization. Did you know that successful indoor cultivation can yield approximately 500 to 600 grams per square meter? Outdoor growers can expect around 600 to 700 grams per plant, especially when monitoring environmental conditions closely to prevent mold and pest issues. With diligent care and attention, you can reap a generous harvest of the chocolope strain, making your efforts truly worthwhile.
Conclusion
The chocolope strain truly stands out as a remarkable sativa-dominant cannabis variety. It is celebrated not only for its delightful chocolate flavor but also for its uplifting effects. This strain, a beautiful fusion of Chocolate Thai and Cannalope Haze, has carved out a significant place in the cannabis community, appealing to both recreational and therapeutic users. Its unique characteristics and the creativity behind its breeding reflect a broader innovation within the marijuana industry, making it a noteworthy choice for those seeking both enjoyment and relief.
As we explore the chocolope strain together, key insights emerge regarding its origins, effects, and cultivation. From its genetic history rooted in the 1980s to its euphoric and energizing effects that help alleviate stress and anxiety, the chocolope strain demonstrates versatility and appeal. Have you ever considered how the challenges of growing this strain, such as its height and nutrient sensitivity, require care and attention? Yet, its impressive yield potential offers rewarding outcomes for dedicated growers, making the journey worthwhile.
In conclusion, the chocolope strain represents more than just a cannabis variety; it embodies the evolution of marijuana cultivation and the ongoing quest for flavor and therapeutic benefits. As our interest in cannabis continues to grow, exploring strains like chocolope can enhance our personal experiences and well-being. Embracing the journey of understanding and cultivating this strain invites us to connect more deeply with the cannabis community and its rich tapestry of flavors and effects. Together, let’s continue to discover the joys and benefits that this remarkable strain has to offer.
Frequently Asked Questions
What is the chocolope strain?
The chocolope strain is a sativa-dominant cannabis variety known for its rich chocolate flavor and uplifting effects, resulting from a blend of traditional Chocolate Thai and Cannalope Haze.
What are the physical characteristics of the chocolope strain?
The chocolope strain features dense, elongated buds covered with a frosty layer of trichomes, enhancing its visual appeal.
What effects can users expect from the chocolope strain?
Users typically experience a euphoric and energetic high, making it an excellent choice for daytime use.
How popular is the chocolope strain expected to be in the future?
As of 2025, the chocolope strain continues to flourish in popularity, particularly among users who favor sativa-dominant strains for their mood-enhancing benefits.
What percentage of users report mood improvements from using the chocolope strain?
Up to 40% of users report significant improvements in their mood after using the chocolope strain.
What therapeutic benefits does the chocolope strain offer?
The chocolope strain serves as a therapeutic option for individuals dealing with anxiety and chronic pain, reinforcing its value within the marijuana community.
Why is the chocolope strain significant in marijuana breeding?
The chocolope strain represents a remarkable milestone in marijuana breeding, showcasing the creativity and innovation that drive the cannabis industry forward.
Get Your Medical Card
Connect with a licensed physician online in minutes







