Overview
Growing the RS 11 strain can be a rewarding journey, and understanding its unique characteristics is the first step we can take together. Gathering the necessary tools is essential, as it lays the foundation for a successful planting and nurturing process. Have you considered what tools you might need?
It’s crucial to maintain optimal environmental conditions throughout this process. Addressing common issues, such as nutrient deficiencies and pest management, can make a significant difference in your cultivation experience. Remember, we’re here to support you in overcoming these challenges, ensuring a healthy and productive outcome.
By following these essential steps, you can cultivate not just plants, but also a fulfilling experience. Together, let’s explore the best practices for nurturing your RS 11 strain and enjoy the fruits of our labor.
Introduction
The RS 11 strain, affectionately known as Rainbow Sherbet #11, has truly captured the hearts of cannabis enthusiasts with its stunning colors and delightful flavor profile. This hybrid, a wonderful blend of Pink Guava and OZK, not only tantalizes the taste buds with a sweet, fruity essence but also offers balanced effects that can help alleviate stress and pain.
Yet, nurturing this strain successfully requires more than just enthusiasm; it calls for a deep understanding of its specific growing needs and the right tools. What challenges might you encounter on your journey to cultivate RS 11, and how can we work together to overcome them for a bountiful harvest?
Let’s explore this nurturing process together.
Understand the RS 11 Strain: Characteristics and Growing Needs
The RS 11 variety, often affectionately known as Rainbow Sherbet #11, is a delightful hybrid plant born from the crossbreeding of Pink Guava and OZK. Its striking appearance captivates with a vibrant array of colors, while its unique flavor profile enchants users with sweet, fruity notes reminiscent of cherries and berries, complemented by subtle hints of pine. Many appreciate this variety for its balanced effects, offering both mental stimulation and physical relaxation. It stands out as an excellent option for those seeking relief from mild pain, stress, anxiety, and depression. Moreover, the medical benefits of cannabis, including its potential to alleviate chronic pain and provide alternative treatment options for conditions like epilepsy, make the RS 11 strain even more appealing for individuals exploring cannabis for therapeutic purposes.
To cultivate RS 11 successfully, it’s essential to maintain a controlled environment. This variety flourishes in moderate temperatures ranging from 70°F to 80°F (21°C to 27°C) and thrives with humidity levels of 40% to 50%. By providing these ideal growing conditions, you not only encourage robust growth but also enhance the variety’s yield potential. Under optimal circumstances, RS 11 can produce impressive yields, making it a rewarding choice for both novice and experienced growers alike. With a THC percentage range of 20% to 26%, this variety’s strength is particularly attractive to users seeking effective medical relief. By understanding and catering to these growing needs, we can create the perfect environment for our plants of the RS 11 strain to thrive together.
Gather Essential Tools and Resources for Growing RS 11
To successfully cultivate the RS 11 strain, it’s essential to equip yourself with the following tools and resources that will support your growing journey:
- Growing Medium: Choose high-quality soil or a hydroponic system based on your experience and preference. Soil is often favored for its beginner-friendly nature, while hydroponics can yield faster growth. Remember, cannabis cultivated in soil thrives with a pH between 6.0 and 6.5 for optimal nutrient absorption.
- Illumination: Invest in LED growth lamps or high-intensity discharge (HID) fixtures to ensure your plants receive adequate brightness during both the vegetative and flowering phases. LED lights are particularly recommended for their energy efficiency and spectrum control.
- Nutrients: Utilize a balanced nutrient solution specifically designed for marijuana species, especially during the vegetative stage, to promote healthy growth and development.
- pH Meter: A reliable pH meter is crucial for monitoring and maintaining the pH level of your soil or nutrient solution, ideally between 6.0 and 6.5 for optimal nutrient absorption. As Adam Parsons observes, sustaining the proper pH level is vital for the well-being of your cannabis crops.
- Humidity and Temperature Control: Equip yourself with a hygrometer and thermometer to monitor environmental conditions, ensuring your plants flourish in a stable climate. Investing in these tools is vital for maintaining optimal temperature and humidity levels.
- Watering Equipment: A watering can or a drip irrigation system will help deliver the right amount of water consistently, preventing overwatering or underwatering.
- Pest Control Supplies: Keep organic pest control solutions on hand to effectively manage any potential infestations without harming your plants.
- Grow Tent: If you’re cultivating indoors, a grow tent can create a controlled environment, enhancing light and humidity levels for your plants.
- Air Stones: If using a hydroponic system, consider incorporating air stones to oxygenate your nutrient solutions, promoting healthy root development.
Having these tools readily available will streamline your growing process and significantly improve your chances of achieving optimal results with the RS 11 strain. Together, we can ensure a successful and rewarding cultivation experience.
Follow Step-by-Step Instructions for Planting and Nurturing RS 11
To plant and nurture your RS 11 strain, let’s follow these supportive steps together:
-
Germination: Begin by soaking your RS 11 seeds in water for 24 hours. After that, place them between damp paper towels in a warm, dark area until they sprout. This is the first step in your journey, and it’s exciting to watch them come to life!
-
Planting: Once the seeds have sprouted, gently plant them in your chosen growing medium, burying them about half an inch deep. It’s important to ensure the medium is moist but not waterlogged, as this will help your plants thrive.
-
Illumination: Provide 18-20 hours of brightness each day during the vegetative stage. When it’s time to initiate flowering, switch to a 12/12 light cycle. Think of this as giving your plants the light they need to grow strong and healthy.
-
Watering: Hydrate your greenery consistently, allowing the top inch of soil to dry out between irrigations. Remember, overwatering can lead to root rot, so be mindful of their needs.
-
Nutrients: Start providing your plants with a balanced nutrient solution once they grow their initial set of true leaves. Following the manufacturer’s instructions for dosage will help ensure they receive the care they deserve.
-
Training: Employ low-stress training (LST) techniques to encourage bushier growth and maximize yields. Gently bend and tie down branches as they grow, nurturing their development along the way.
-
Monitoring: Regularly check for signs of pests or nutrient deficiencies. Adjust your care routine as needed to maintain optimal health, as your attention will help them flourish.
-
Harvesting: After 9-10 weeks of flowering, monitor the trichomes with a magnifying glass. Harvest when they are mostly cloudy with some amber for the best potency. This is the culmination of your hard work, and it’s a rewarding moment.
By following these steps, you will be well on your way to successfully growing the RS 11 strain. Remember, we’re in this together, and your dedication will lead to a bountiful harvest!
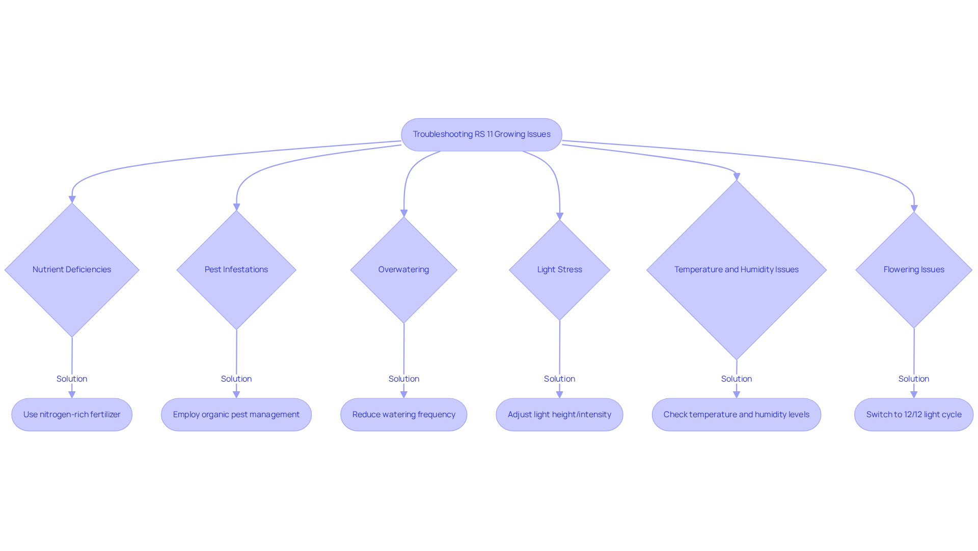
Troubleshoot Common Issues in Growing RS 11
While growing the rs 11 strain, you may encounter several common issues that can feel overwhelming. Let’s explore how to troubleshoot them together:
-
Nutrient Deficiencies: If you notice yellowing leaves, it could indicate a lack of nitrogen, the most common deficiency reported by cannabis growers. To remedy this, consider using a nitrogen-rich fertilizer. For phosphorus deficiency, which may present as purple stems, supplement with phosphorus. Remember, as experts emphasize, “getting a potassium deficiency fixed in time is crucial to the production of terpenes, which will directly affect the flavour and aroma of your bud.”
-
Pest Infestations: Spider mites and aphids are common pests that can disrupt your growing journey. Regularly examine your plants and employ organic pest management techniques, such as neem oil. You might also think about introducing ladybirds, which can naturally help manage aphid populations.
-
Overwatering: If your leaves are drooping and the soil feels consistently wet, it may be time to reduce your watering frequency. Ensure your pots have adequate drainage to prevent root rot, a common issue for first-time growers.
-
Light Stress: If your plants are stretching toward the light or showing signs of bleaching, consider adjusting the height or intensity of your lighting. Make sure they receive the appropriate amount of light for their growth stage, as insufficient brightness can hinder their development.
-
Temperature and Humidity Issues: If your plants are wilting or showing signs of mold, it’s essential to check your temperature and humidity levels. Aim to maintain daytime temperatures between 70°F and 80°F (21°C to 27°C) and humidity levels around 40-50% for optimal growth. Remember, high humidity can lead to mold, while low humidity may cause your buds to wither.
-
Flowering Issues: If your plants aren’t blooming, ensure you’ve switched to a 12/12 light cycle and check for any light leaks in your growing space. This step is crucial for triggering the flowering phase in cannabis plants.
By being proactive and addressing these common issues, such as nutrient deficiencies and pest management strategies, we can ensure a healthy and productive growing experience with the rs 11 strain. Together, let’s nurture your plants and watch them thrive.
Conclusion
Cultivating the RS 11 strain, celebrated for its vibrant colors and delightful flavor, is a journey that invites both passion and knowledge. Understanding the unique characteristics and specific growing needs of this hybrid plant is essential for any grower aiming for a successful harvest. By creating the right environment and providing the necessary tools and care, you significantly increase the potential for a rewarding experience.
In this guide, we have explored key aspects such as:
- The strain’s ideal growing conditions
- Essential cultivation tools
- Step-by-step planting instructions
- Solutions to common issues
From maintaining optimal temperature and humidity to addressing nutrient deficiencies and pest control, each element plays a crucial role in nurturing RS 11 plants to their fullest potential. Have you thought about how these factors can impact your growing experience?
Ultimately, cultivating the RS 11 strain is not solely about the end product; it’s also about the learning and growth experienced along the way. By embracing the challenges and applying the insights shared, we can foster a thriving environment that yields not only beautiful plants but also a deeper appreciation for the art of cannabis cultivation. Why not take the first step today? It could lead to a fruitful journey and a bountiful harvest in the future.
Frequently Asked Questions
What is the RS 11 strain, and what are its parent plants?
The RS 11 strain, also known as Rainbow Sherbet #11, is a hybrid plant created from the crossbreeding of Pink Guava and OZK.
What are the characteristics of the RS 11 strain?
The RS 11 strain is known for its vibrant array of colors and a unique flavor profile featuring sweet, fruity notes reminiscent of cherries and berries, with subtle hints of pine.
What effects can users expect from the RS 11 strain?
Users can expect balanced effects from the RS 11 strain, offering both mental stimulation and physical relaxation, making it suitable for relief from mild pain, stress, anxiety, and depression.
What are the medical benefits of the RS 11 strain?
The RS 11 strain may help alleviate chronic pain and provide alternative treatment options for conditions like epilepsy, making it appealing for therapeutic use.
What are the ideal growing conditions for the RS 11 strain?
RS 11 thrives in moderate temperatures between 70°F to 80°F (21°C to 27°C) and humidity levels of 40% to 50%.
What yields can growers expect from the RS 11 strain?
Under optimal growing conditions, the RS 11 strain can produce impressive yields, making it a rewarding choice for both novice and experienced growers.
What is the THC percentage range of the RS 11 strain?
The THC percentage of the RS 11 strain ranges from 20% to 26%, which is attractive to users seeking effective medical relief.
Get Your Medical Card
Connect with a licensed physician online in minutes







