Overview
Cannabis butter, often referred to as cannabutter, is a delightful infused fat created by blending decarboxylated cannabis with unsalted fat. This versatile ingredient not only enhances culinary creations but also offers therapeutic benefits that many are beginning to appreciate. Have you ever wondered about its origins? Cannabutter has roots in ancient cooking traditions, where it was cherished for its unique properties.
As we explore various preparation methods, you might find yourself inspired to try making it at home. Imagine the joy of incorporating this infused butter into your favorite recipes! Beyond its culinary appeal, cannabutter is gaining attention for its potential health benefits, such as pain relief and anxiety reduction. Many people are discovering how it can support their well-being in a natural way.
In today’s fast-paced world, the growing popularity of cannabutter in modern cuisine speaks to our collective desire for both flavor and health. Together, let’s embrace this wonderful ingredient and consider how it might enhance our lives. If you’re curious to learn more, we invite you to explore the possibilities that cannabutter offers.
Introduction
Cannabis butter, often referred to as cannabutter, has emerged as a delightful culinary innovation that combines the rich flavors of cooking with the unique properties of cannabis. This infused fat not only enhances the taste of various dishes but also offers a range of therapeutic benefits that have captivated both novice cooks and seasoned chefs alike.
As more people explore cannabis-infused recipes, it’s important to understand its origins, uses, and the potential challenges of dosage.
How can we navigate this exciting culinary landscape together, ensuring a safe and enjoyable experience for everyone?
Defining Cannabis Butter: What It Is and How It’s Made
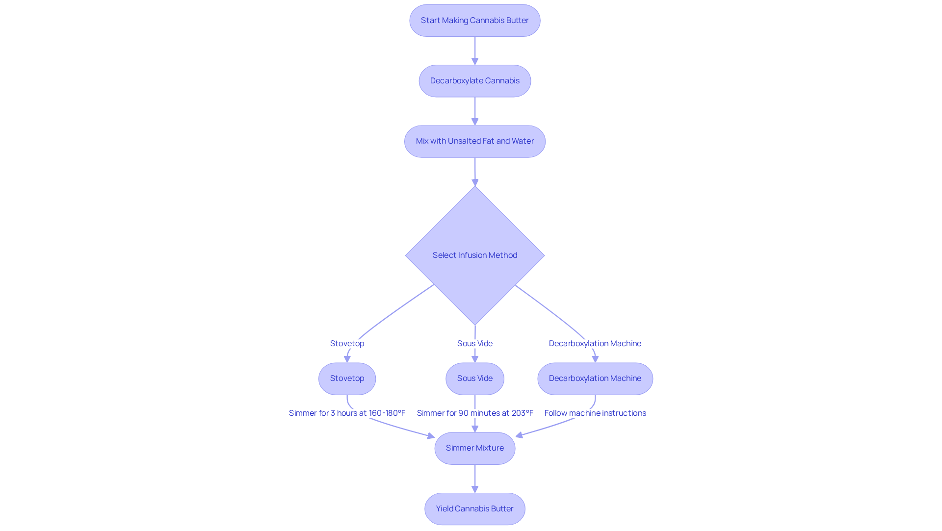
Cannabis butter, commonly referred to as cannabutter, is a delightful and rich infused fat that brings the psychoactive properties of the plant into your kitchen. The journey begins with decarboxylation, a vital step that activates cannabinoids like THC and CBD. This process typically involves gently heating raw marijuana in an oven at temperatures between 220°F and 245°F for about 30 to 40 minutes. This ensures the plant material is lightly browned and ready for infusion. Remember, breaking up the flower can help increase the surface area, enhancing the decarboxylation process.
Once your cannabis is decarboxylated, mix the plant material with unsalted fat and water, simmering gently to allow the cannabinoids to bond with the fat. A common ratio for this is one pound of margarine to seven grams of decarboxylated cannabis. This method not only extracts the desired compounds but also enriches the flavor profile of the spread, making it perfect for a variety of delicious culinary creations. You can expect to yield approximately two cups of cannabis butter from this process.
The infusion method can vary, with options like stovetop simmering, sous vide, or using a decarboxylation machine for efficiency. For example, the stovetop method involves simmering the mixture for about three hours at a temperature range of 160-180°F, stirring occasionally to keep an even temperature. Alternatively, the sous vide method allows for precise temperature control, heating water to 203°F for 90 minutes, which can yield a more potent product.
Cannabis spread can be used in countless recipes, from classic brownies to savory dishes like pot pasta and garlic bread. Each recipe can be tailored to achieve specific effects, so it’s important to pay attention to dosing. For instance, a batch of cookies made with one gram of marijuana can yield approximately 6.25 milligrams of THC per cookie. This makes it crucial for users to start with lower doses (between 2.5 to 5 milligrams of THC) and wait to evaluate effects before consuming more. It’s also a good idea to taste test the cannabis spread to gauge its potency before incorporating it into recipes.
Overall, cannabis butter serves as a versatile ingredient that not only enhances flavor but also offers the unique effects of cannabis. This makes it a popular choice for both novice and experienced users alike. Together, we can explore the delightful possibilities that cannabis butter brings to our culinary adventures.
The Origins and Evolution of Cannabis Butter in Culinary Traditions
The plant has played a significant role in cooking practices for thousands of years, with historical evidence showing that this herb-based spread has been utilized since ancient times. In India, for example, bhang—a traditional beverage made from cannabis—has been cherished during religious festivals for centuries, highlighting the plant’s cultural importance. As communities began to explore the psychoactive effects of cannabis in their cuisine, the incorporation of fat with marijuana likely emerged from these early methods.
Over the years, cannabis butter has evolved from a unique component in certain cultural recipes to a widely accepted element in modern marijuana cuisine, especially in regions where its use is permitted for both recreational and therapeutic purposes. According to the Official High Times Cookbook, preparing cannabis butter is a simple process that allows for easy integration into various recipes. This reflects its growing popularity and adaptability.
This shift not only emphasizes the versatility of marijuana-infused spreads but also their integration into mainstream cooking traditions. The rise of marijuana-themed culinary experiences and tourism has blossomed into a $17 billion industry, showcasing how far we’ve come together. However, for those new to this culinary adventure, it’s essential to be mindful of the potential risks associated with marijuana use, particularly regarding dosage and individual tolerance. By ensuring responsible consumption, we can all enjoy the benefits of this remarkable plant.
Exploring the Uses of Cannabis Butter in Cooking and Baking
Cannabis butter is a versatile ingredient that can truly enhance a wide variety of culinary creations, making it a beloved staple for many cooks. Imagine replacing standard margarine with cannabis butter; it seamlessly blends into baked treats like brownies, cookies, and cakes, adding not just flavor but also the wonderful properties of marijuana. But the magic doesn’t stop there—cannabis butter shines in savory dishes too! It can elevate pasta sauces, enrich mashed potatoes, and transform sautéed vegetables, offering a delightful twist on traditional recipes.
The flexibility of cannabis butter not only broadens the range of infused dishes but also caters to the growing curiosity among consumers eager to explore inventive cooking techniques. Did you know that the global cannabis-infused foods market is projected to grow from $3.8 billion in 2023 to around $12.5 billion by 2032? This remarkable growth highlights the increasing demand for cannabis-infused food products, especially in developed countries. In California alone, the cannabis edibles market holds an impressive share of 11.6%, showcasing the popularity of infused foods like cannabis spread among culinary enthusiasts.
This ingredient is essential for anyone who is excited about exploring the thrilling possibilities of cooking with cannabis butter. Together, let’s embrace this journey and discover how cannabis butter can transform our culinary experiences.
Health Benefits and Therapeutic Uses of Cannabis Butter
Cannabis butter, which is infused with cannabinoids, provides a variety of health benefits that many users consider invaluable. Are you seeking relief from chronic pain, anxiety, or insomnia? Many have turned to cannabis butter for assistance. Studies indicate an average pain improvement of 5.0 on a 0-10 pain scale among users, showcasing its potential effectiveness. The fat content in cannabis butter enhances the absorption of these cannabinoids, making it an effective delivery method for those seeking therapeutic effects.
You can also personalize your infused butter by choosing specific strains, allowing you to tailor your experience to achieve desired results such as relaxation, pain relief, or appetite stimulation. Health professionals, including Dr. Webb, recognize its potential, with case studies highlighting its effectiveness in managing symptoms related to cancer treatments, including nausea and pain. Furthermore, approximately 50% of respondents in a survey noted relief from anxiety when using cannabis-infused products.
The anti-inflammatory properties of cannabinoids like CBD have been shown to alleviate gastrointestinal disorders, enhancing overall well-being. However, it’s important to approach cannabutter consumption with care, as the varying THC concentrations can make it challenging to determine appropriate dosages, leading to potential overconsumption.
To ensure its longevity, you can store cannabutter in an air-tight container in the freezer for up to six months. With its versatility and therapeutic applications, cannabis butter is recognized as a valuable addition to the wellness toolkit for many. Together, let’s explore how it can support your journey towards better health.
Conclusion
Cannabis butter, or cannabutter, is a remarkable culinary ingredient that beautifully combines the rich flavors of traditional cooking with the therapeutic properties of cannabis. Its versatility not only enhances a wide variety of dishes—from baked goods to savory meals—but also invites us to explore the potential health benefits associated with cannabinoids. By learning how to create and use this infused butter, we can elevate our culinary experiences while honoring the plant’s historical and cultural significance.
Throughout this article, we have shared valuable insights about preparing cannabis butter, its historical roots in diverse cultures, and its increasing presence in modern cuisine. The step-by-step process of making cannabutter highlights the importance of decarboxylation and careful dosing, ensuring that we can enjoy both the flavor and effects safely. Moreover, the discussion surrounding its health benefits underscores the potential therapeutic applications for conditions like chronic pain and anxiety, making it a meaningful addition to many wellness routines.
As our interest in cannabis-infused foods continues to grow, it is vital to approach this culinary journey with mindfulness and curiosity. Whether we are experimenting with new recipes or seeking relief from various ailments, cannabis butter offers a delightful fusion of taste and health benefits. Embracing this ingredient can enrich our personal cooking adventures and broader culinary experiences, inviting us to explore the remarkable possibilities that cannabis butter brings to our tables together.
Frequently Asked Questions
What is cannabis butter?
Cannabis butter, or cannabutter, is an infused fat that incorporates the psychoactive properties of cannabis into cooking, allowing for a variety of culinary creations.
How is cannabis butter made?
The process begins with decarboxylation, where raw marijuana is gently heated in an oven at temperatures between 220°F and 245°F for about 30 to 40 minutes. After decarboxylation, the cannabis is mixed with unsalted fat and water, simmered gently to bond the cannabinoids with the fat.
What is the typical ratio of cannabis to fat when making cannabis butter?
A common ratio is one pound of margarine to seven grams of decarboxylated cannabis.
How much cannabis butter can be expected from the infusion process?
You can expect to yield approximately two cups of cannabis butter from the infusion process.
What methods can be used to infuse cannabis butter?
Infusion methods include stovetop simmering, sous vide, or using a decarboxylation machine. The stovetop method typically involves simmering for about three hours at a temperature range of 160-180°F, while the sous vide method heats water to 203°F for 90 minutes.
What types of recipes can use cannabis butter?
Cannabis butter can be used in a variety of recipes, including classic brownies, savory dishes like pot pasta, and garlic bread.
How should dosing be approached when using cannabis butter in recipes?
It’s important to pay attention to dosing. For instance, a batch of cookies made with one gram of marijuana can yield approximately 6.25 milligrams of THC per cookie. Users should start with lower doses (between 2.5 to 5 milligrams of THC) and wait to evaluate effects before consuming more.
What should be done to gauge the potency of cannabis butter before using it in recipes?
It’s advisable to taste test the cannabis spread to gauge its potency before incorporating it into recipes.
Who can benefit from using cannabis butter in cooking?
Cannabis butter is a versatile ingredient that appeals to both novice and experienced users, enhancing flavor while providing unique effects of cannabis.
Get Your Medical Card
Connect with a licensed physician online in minutes







