Overview
This article serves as a caring guide for anyone looking to grow sinsemilla at home. It highlights the significance of using feminized seeds and proper cultivation techniques, ensuring that you feel supported in your journey. By detailing essential tools, step-by-step nurturing methods, and common challenges you might face, it aims to empower you to achieve a high-quality yield of cannabis. Together, we can navigate this rewarding process, fostering a sense of community and shared success.
Introduction
Growing sinsemilla at home presents a wonderful opportunity for cannabis enthusiasts like us to cultivate high-quality, potent plants. By focusing on unfertilized female plants, this method not only enhances cannabinoid levels but also enriches our overall cannabis experience. However, we understand that the journey to successful sinsemilla cultivation can be challenging.
From selecting the right tools to managing common growth issues, many hurdles can arise. What essential steps and techniques can we adopt together to ensure a thriving garden and maximize our yield? Let’s explore this nurturing journey together.
Understand Sinsemilla: Definition and Importance
Sinsemilla refers to female marijuana plants that have not been fertilized by male varieties, which comes from the Spanish term meaning ‘without seeds.’ This cultivation method is incredibly important as it allows the plants to concentrate their energy on producing larger, more potent sinsemilla rather than seeds. Have you ever wondered why sinsemilla marijuana is so highly sought after? It’s because it often contains elevated levels of cannabinoids, particularly THC and CBD. This makes it a preferred choice for those who prioritize quality in their cannabis experience.
As we observe the market, it’s clear that the demand for high-quality cannabis products, particularly sinsemilla, is on the rise. Many consumers are willing to invest more for the purity and strength that sinsemilla offers. The potency of this strain can be attributed to its unique growing conditions, which contribute to a richer cannabinoid profile and enhanced aromatic properties. Additionally, this type of cannabis can be sourced from both indica and sativa strains, allowing you to choose based on your desired effects.
Understanding the significance of sinsemilla cannabis is essential for anyone looking to cultivate marijuana effectively. It lays the groundwork for successful growing techniques and increases the potential yield of high-quality cannabis. Together, let’s explore how you can harness these insights to enhance your cultivation journey and achieve the results you desire.
Gather Essential Tools and Materials for Growing
To successfully grow sinsemilla at home, we need to gather some essential tools and materials that will support our journey:
- Quality Seeds: Let’s begin with feminized seeds to ensure we are growing only female plants, which are crucial for sinsemilla production.
- Growing Medium: Choosing premium soil or a hydroponic setup is vital, as it provides excellent drainage and nutrient retention, nurturing vibrant growth.
- Containers: Opt for pots that hold at least 5 gallons to allow for sufficient root development, which is essential for healthy plants.
- Nutrients: It’s wise to invest in a balanced fertilizer—high in nitrogen during the vegetative stage and rich in phosphorus and potassium during flowering—to support optimal growth.
- Lighting: Depending on our setup, we should utilize LED or HID grow lights to provide the necessary light spectrum for photosynthesis, ensuring our plants thrive.
- Watering Tools: A watering can or a drip irrigation system will help us maintain consistent moisture levels, which is essential for the health of our plants.
- pH Testing Kit: Regularly checking the pH of our soil or water is important, as maintaining the optimal range of 5.8-6.2 is key for nutrient absorption and overall plant health.
- Pruning Shears: These tools are crucial for trimming and maintaining the health of our greenery, promoting better airflow and light penetration.
- Organic Pest Control: To prevent pests and diseases, we should consider using organic pesticides or beneficial insects, which are safer for our plants and the environment.
- Humidity Control: Maintaining humidity levels at 50-55 percent during the drying process will ensure optimal flavor and potency.
By preparing these tools and materials, we position ourselves for a successful and fulfilling growing experience, allowing us to appreciate the intricacies of cultivation together. As Madame Growblaar wisely states, “Growing cannabis at home eliminates the need to visit dispensaries or spend a lot on pricey buds.
Follow Step-by-Step Planting and Nurturing Techniques
To successfully grow sinsemilla, let’s explore some nurturing planting and care techniques together:
- Germination: Start by soaking your seeds in water for 12-24 hours. When they sink, transfer them to a damp paper towel until they sprout. This initial step is crucial for encouraging healthy growth.
- Sowing: After sprouting, place the seeds about 1/2 inch deep in prepared pots filled with well-draining soil. It’s important to ensure the soil is moist but not overly saturated, as this balance supports strong roots.
- Illumination: Provide 18-24 hours of brightness daily using suitable grow lights. As your plants grow, adjust the height of the lights to prevent scorching, nurturing them with the light they need.
- Watering: Hydrate your plants when the top inch of soil feels dry. Remember, overwatering can lead to root rot, so be mindful of their needs.
- Nutrient Feeding: During the vegetative stage, use a nitrogen-rich fertilizer. As your plants begin to bloom, switch to a phosphorus and potassium-rich fertilizer, ensuring they receive the nutrients essential for flourishing.
- Pruning: Regularly trim your greenery to remove dead leaves and shape them for optimal light penetration. This practice promotes healthier growth and larger buds, enhancing your yield.
- Monitoring: Keep a watchful eye on your plants for signs of pests or nutrient deficiencies. Adjust your care routine as needed to ensure optimal growth. It’s also important to monitor pH levels, as your plants thrive in a slightly acidic environment between 6.0 and 7.0.
- Harvesting: When the buds are fully developed and the trichomes appear cloudy, it’s time to harvest. Cut the branches and hang them upside down in a dark, dry place to cure, ensuring a quality yield.
By following these steps, you will effectively nurture your sinsemilla cannabis plants, leading to a fruitful harvest. Remember, as seasoned growers often say, “Patience and attention to detail are key to successful plant cultivation.” Together, let’s cultivate a thriving garden!
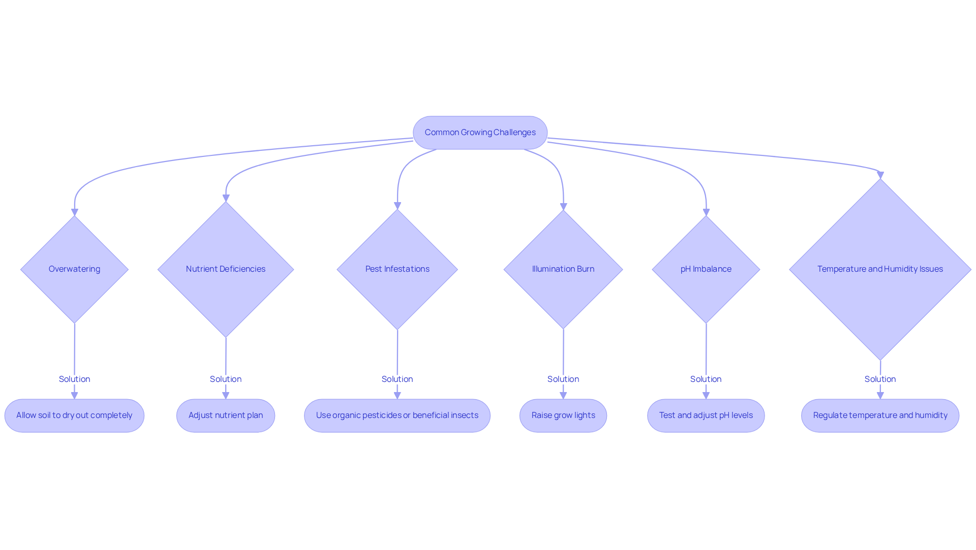
Troubleshoot Common Growing Challenges
Growing sinsemilla can pose various challenges, even with careful planning. It’s important to recognize these issues and find effective solutions together. Here are some prevalent challenges and supportive strategies to help you navigate them:
-
Overwatering: Many growers experience overwatering, which can lead to drooping or yellowing leaves. If your cannabis plants show droopy leaves that feel firm and curl downward, it may be time to reassess your watering habits. Allow the soil to dry out completely before watering again, ensuring proper drainage to prevent root rot.
-
Nutrient Deficiencies: Have you noticed yellowing leaves? This often indicates a nitrogen deficiency, while purple stems may suggest a lack of phosphorus. By consistently observing your plants and adjusting your nutrient plan, you can tackle these shortages, ensuring a balanced provision of vital nutrients.
-
Pest Infestations: Pests like aphids or spider mites can severely affect the health of your plants. Keep a watchful eye and consider employing organic pesticides or introducing beneficial insects to manage infestations effectively. Together, we can protect your greenery.
-
Illumination Burn: If you observe curling or browning tips on leaves, your grow fixtures may be positioned too close. Raising the lights can help reduce intensity and prevent harm to your plants, creating a safer environment for growth.
-
pH Imbalance: Cannabis thrives in a pH range of 6.0-7.0. If your plants are struggling, it’s essential to test the pH of your soil or water. Adjust as necessary using pH up or down solutions to create the optimal growing environment.
-
Temperature and Humidity Issues: Maintaining ideal conditions is crucial for healthy growth. Aim for temperatures between 70-85°F and humidity levels of 40-60%. Utilizing fans or dehumidifiers can help regulate these factors effectively, ensuring your plants flourish.
By proactively addressing these common challenges, we can enhance your experience with sinsemilla cultivation and promote healthier plants together.
Conclusion
Successfully cultivating sinsemilla at home is a truly rewarding endeavor, allowing us to harness the full potential of high-quality cannabis. By understanding the significance of sinsemilla, selecting the right tools and materials, and following meticulous planting and nurturing techniques, anyone can embark on this fruitful journey together. This guide has illuminated the essential steps and considerations necessary to ensure robust growth and a bountiful harvest.
The article has outlined the critical stages of sinsemilla cultivation, from germination to harvesting, while also addressing common challenges that may arise along the way. Key insights include:
- The importance of using feminized seeds
- Maintaining optimal pH levels
- Being vigilant about pests and nutrient deficiencies
Each step, from choosing the right growing medium to monitoring environmental conditions, contributes to a successful cultivation experience.
Ultimately, growing sinsemilla not only provides a personal supply of premium cannabis but also fosters a deeper connection with the cultivation process. Embracing the patience and care required in nurturing these plants can lead to a greater appreciation for the art and science of cannabis cultivation. For those ready to take the plunge, the journey awaits—let’s equip ourselves with knowledge, gather our tools, and cultivate our own sinsemilla garden.
Frequently Asked Questions
What is sinsemilla?
Sinsemilla refers to female marijuana plants that have not been fertilized by male varieties, translating from Spanish to ‘without seeds.’
Why is sinsemilla cultivation important?
Sinsemilla cultivation is important because it allows plants to focus their energy on producing larger, more potent buds instead of seeds, resulting in higher quality cannabis.
What are the benefits of sinsemilla marijuana?
Sinsemilla marijuana often contains elevated levels of cannabinoids, particularly THC and CBD, making it a preferred choice for those seeking a high-quality cannabis experience.
What is driving the demand for sinsemilla in the market?
The demand for sinsemilla is rising as many consumers are willing to pay more for its purity and strength, which are attributed to its unique growing conditions.
Can sinsemilla come from different strains of cannabis?
Yes, sinsemilla can be sourced from both indica and sativa strains, allowing consumers to choose based on their desired effects.
How does understanding sinsemilla benefit cannabis cultivation?
Understanding sinsemilla is essential for effective marijuana cultivation as it lays the groundwork for successful growing techniques and increases the potential yield of high-quality cannabis.
Get Your Medical Card
Connect with a licensed physician online in minutes







